1. Overview
1.1. Product Vision
Strategic Vision Statement
The AstroTarot.ca platform is designed to democratize access to digital divination tools through a sustainable freemium Software-as-a-Service (SaaS) model. The core strategic objective is to provide high-quality, freely accessible esoteric tools while maintaining operational sustainability through a carefully structured premium tier.
The platform operates on a dual-tier service architecture:
- Free Tier: Core functionality provided at no cost to end users, ensuring broad accessibility and market penetration
- Premium Tier (
AstroTarot Premium Plan): Advanced features that incur operational costs (database operations, API integrations, third-party services) offered through a cost-recovery pricing model ($48 USD annually) designed to sustain operations and enable future organizational expansion
Organizational Structure
AstroTarot.ca is currently operated as a solo venture by Serafim Dos Santos, who serves as Founder, Product Owner, and Technical Lead. The product roadmap includes strategic considerations for team expansion contingent on achievement of revenue sustainability thresholds.
Premium Feature Portfolio
The Enhanced Features ($) scheduled for phased deployment include:
-
Meaning Helper ($): An integrated card meaning reference system providing instant access to comprehensive card interpretations. Operational costs include database queries and API transactions for real-time meaning retrieval and contextual interpretation services. -
Spread Boards ($): An advanced interactive spread board system enabling users to conduct structured tarot and oracle readings through predefined spread templates. This feature introduces dynamic, position-aware card layouts with enhanced user interaction capabilities. Operational costs encompass database operations for spread configurations and API services for real-time board state management. -
AstroTarot AI Chatbot ($): An intelligent conversational interface powered by artificial intelligence, providing interactive guidance for esoteric exploration, card interpretation assistance, and personalized reading support. This feature leverages natural language processing to deliver contextual insights and educational content. Operational costs include database transactions, API consumption, and third-party AI service integration fees.
Core Free Feature Set
The free tier represents the foundational value proposition of the AstroTarot.ca platform, designed to provide substantial functionality without requiring user payment. These features operate without incurring significant per-transaction operational costs, enabling sustainable provision under the free access model:
-
AstroTarot Learning Center: A comprehensive educational resource repository designed to facilitate knowledge acquisition for practitioners at all experience levels, with particular emphasis on supporting novice users. This content management system delivers structured educational materials covering fundamental concepts, card meanings, spread techniques, and reading methodologies. As a static content delivery system utilizing cloud storage infrastructure, this feature operates within the free tier cost structure. -
Game Boards: The foundational feature of the AstroTarot platform, providing core card deck interaction functionality. This module enables users to select from multiple traditional and oracle decks, perform card draws, and conduct readings through an intuitive web-based interface. The feature serves as the primary value delivery mechanism for the platform and operates as a client-side application leveraging static asset delivery, thereby maintaining cost-neutral operations suitable for free tier provision. -
AstroTarot Studio Lab: An experimental workspace environment offering unrestricted canvas-based card manipulation capabilities. This feature provides a flexible development and learning environment where users can freely arrange, organize, and explore card layouts without predefined constraints. The Studio Lab serves both educational purposes for beginners and advanced layout development for experienced practitioners. Implemented as a client-side application with minimal backend dependencies, this feature aligns with the free tier operational model.
1.2. Problem & Solution
Market Problem Statement
The contemporary esoteric practitioner community—comprising both novice learners and experienced professionals—increasingly relies on digital devices (mobile, tablet, desktop) for spiritual practice and educational content consumption. This demographic shift has created substantial demand for high-quality, digitally-native divination tools that facilitate card manipulation, reading execution, and knowledge acquisition in an online environment. However, the existing market offerings exhibit significant deficiencies that create barriers to optimal user experience.
Identified Market Gaps
The founder of AstroTarot.ca conducted market research circa 2019 and identified critical shortcomings in existing digital tarot platforms:
- User Experience Degradation: Incumbent platforms suffered from excessive advertising integration, resulting in cluttered interfaces that detracted from the contemplative nature of divination practice
- Limited Interactivity: Most platforms offered static spread implementations lacking dynamic card manipulation capabilities
- Deck Authenticity Issues: Many services featured non-traditional or unconventional deck representations rather than authentic, high-quality reproductions of established tarot and oracle decks
- Accessibility Barriers: The combination of intrusive monetization strategies and poor interface design created friction in the user experience
Solution Architecture
AstroTarot.ca addresses these market deficiencies through a purpose-built platform emphasizing:
- Clean, Distraction-Free Interface: Ad-free environment with minimalist design philosophy supporting focused spiritual practice
- Dynamic Card Interaction: Advanced client-side manipulation enabling fluid, intuitive card handling comparable to physical deck experience
- Authentic Deck Collections: High-fidelity digital reproductions of traditional tarot and oracle decks maintaining artistic and symbolic integrity
- Accessibility-First Design: Freemium model ensuring core functionality remains freely accessible while sustaining operations through optional premium services
This solution directly addresses the identified gap between user expectations for modern digital experiences and the suboptimal offerings available in the esoteric technology market circa 2019-2025.
1.3 Target Audience
User Segmentation Framework
1.3.1. AstroTarot User Personas
The AstroTarot user base comprises individuals from diverse demographic and psychographic backgrounds united by a common characteristic: initial engagement with esoteric practices driven by what we term “The Initial Call of the Mystic.” This catalyst motivates users to progress beyond passive interest toward active participation in divination practices.
The platform serves as an ideal digital environment for this user cohort, providing comprehensive access to:
- Traditional Tarot deck collections
- Oracle deck libraries
- Ouija Board implementations
- Studio Lab experimental workspace for advanced card manipulation and layout development
Primary User Segmentation Model
User research and behavioral analysis have identified three distinct persona archetypes corresponding to experience level and engagement depth:
Persona Taxonomy:
- AT Learner: The Novice User (Beginner Segment)
- AT Practitioner: The Intermediate User (Active Practitioner Segment)
- AT Expert: The Advanced User (Professional/Master Segment)
Three Primary User Personas
This segmentation model reflects the heterogeneous experience levels and engagement patterns observed within the AstroTarot user community. The framework supports targeted product development, feature prioritization, and user experience optimization aligned with the specific needs of each cohort. This multi-tiered approach enables the platform to serve users across the complete spectrum of esoteric practice, from initial exploration through professional-level application.

AT Learner: The Novice User (Beginner Segment)
Persona Profile:
“This user segment has experienced their initial engagement with esoteric practices within the preceding five-year period. Users may have encountered transformative psychological or spiritual experiences ranging from mild euphoric states to more intensive episodes requiring clinical intervention. Their approach to mystical practice may emphasize either darker (shadow work, transformative) or lighter (healing, aspirational) aspects of spirituality.”
Segment Characteristics:
The AT Learner represents individuals in the early stages of their esoteric journey, characterized by recent awakening to mystical consciousness. This demographic exhibits diverse entry pathways into practice, including:
- Spontaneous spiritual experiences across the intensity spectrum
- Psychological exploration and personal development initiatives
- Cultural or media-driven curiosity about divinatory practices
- Therapeutic or healing-focused engagement with symbolic systems
This segment demonstrates high educational content consumption, active exploration of multiple modalities, and developing practice routines. The AT Learner cohort represents the primary growth segment for platform expansion, as these users are actively building their practice infrastructure and establishing long-term engagement patterns.
Strategic Value Proposition:
AT Practitioner: The Intermediate User (Active Practitioner Segment)
Persona Profile:
“I maintain a private divination practice utilizing Tarot and Oracle decks for personal guidance, self-reflection, and decision support. I have engaged in continuous study since acquiring my first deck, dedicating available leisure time—primarily weekends, several hours per session—to expanding my knowledge through structured reading and self-directed learning. I have invested in quality reference materials on esotericism and mystical traditions. My practice remains largely private, conducted independently of formal communities or public engagement.”
Segment Characteristics:
The AT Practitioner maintains an established, consistent relationship with divination tools as part of their personal spiritual practice. Key characteristics include:
- Practice Frequency: Regular but non-daily engagement, typically weekly or bi-weekly sessions
- Privacy Orientation: Preference for private practice; may not publicly disclose esoteric interests
- Educational Investment: Active self-directed learning through books, courses, and reference materials
- Tool Proficiency: Comfortable with multiple deck types and reading methodologies
- Time Constraints: Limited availability due to professional/personal commitments; values efficient, focused practice sessions
- Serious Engagement: Views practice as meaningful personal development tool rather than casual entertainment
This segment represents moderate monetization potential through premium features that enhance rather than replace their established practice routines. The AT Practitioner values tools that respect their independence while providing professional-grade functionality.
Strategic Value Proposition:
The AT Practitioner segment represents the current active user base and primary conversion target.
AT Expert: The Advanced User (Professional/Master Segment)
Persona Profile:
“I acquired my divination knowledge through familial transmission, learning from a family member who conducted readings professionally in earlier decades (circa 1980s-1990s). My serious engagement with the practice was catalyzed by a significant life event that fundamentally altered my perspective. Following a period of intensive study and practice development, I have maintained an active reading practice for seven-plus years, conducting paid Tarot and Oracle readings as a supplementary income stream.”
Segment Characteristics:
The AT Expert possesses deep domain knowledge acquired through extended practice, often measured in decades rather than years. Distinguishing characteristics include:
- Professional Application: Conducts readings for clients on a paid basis (side income or primary occupation)
- Established Methodology: Developed personal reading systems and interpretation frameworks
- Historical Knowledge: Understanding of traditional systems, historical context, and symbolic depth
- Mentorship Role: May teach others formally or informally; serves as knowledge source within communities
- Tool Requirements: Demands professional-grade functionality, reliability, and customization options
- Business Operations: May require features supporting client management, record-keeping, and practice documentation
This segment represents highest lifetime value potential through premium subscription conversion and sustained engagement. AT Experts serve as knowledge authorities within the user community and provide valuable product feedback based on professional requirements.
Strategic Value Proposition:
The AT Expert segment represents the foundational knowledge base and premium feature validation cohort.
1.4. Value Proposition
Core Philosophy
The AstroTarot.ca platform is founded on the principle that technological innovation in the esoteric domain should be accessible and democratically available. The platform’s value proposition centers on delivering innovative, user-friendly digital divination tools that remove traditional barriers to access while maintaining high quality and authentic user experience.
Market Differentiation
While competitive analysis reveals limited comprehensive market research data, preliminary investigation suggests opportunities for differentiation through superior user experience and authentic feature delivery. The platform addresses documented user dissatisfaction with existing offerings (advertising-heavy interfaces, limited interactivity, non-traditional deck implementations) by providing a clean, focused, and technically sophisticated alternative.
Current User Base Metrics
The platform currently serves approximately 300 active users distributed globally, representing an established proof-of-concept for the value proposition. This user base, though modest in absolute terms, demonstrates sustainable organic growth and validates the core product-market fit hypothesis.
Revenue Potential Analysis
Based on current traffic patterns (~12,000 weekly requests) and conservative conversion rate modeling (2%), the platform projects 7 premium conversions in the initial year, generating approximately $336 USD in annual recurring revenue (ARR). This baseline metric, derived from current zero-marketing operational state, establishes the minimum viable commercial foundation for continued development.
TODO: Complete this section with:
- Quantified value metrics showing user benefits (time saved, learning improvement, etc.)
- Comparison table: AstroTarot vs. competitors on key value dimensions
- User testimonials or quotes demonstrating perceived value
- Specific value propositions for each persona (AT Learner, AT Practitioner, AT Expert)
- Cost-benefit analysis for premium features ($48/year value justification)
- Unique selling points (USPs) beyond “free and democratic”
- Evidence of user demand for specific features
1.5. Market Opportunity
Current Traffic Analysis
The AstroTarot.ca platform currently processes approximately 12,000 web requests weekly, as documented through server analytics. Applying a conservative human-interaction filter (estimated at 20% of total requests representing genuine user sessions), the analysis yields an estimated active user base of approximately 300 unique individuals engaging with the platform regularly.

Figure 1.5.1: Weekly request volume trending approximately 2,000 requests daily
Preliminary Revenue Modeling
Using industry-standard freemium conversion benchmarks (2% baseline used for initial modeling), the 300-user active base projects to yield approximately 7 premium subscription conversions in Year 1 under current zero-marketing operational conditions.
Year 1 Revenue Projection (Base Case):
- Active User Base: 300 users
- Conversion Rate: 2% (industry baseline for freemium SaaS)
- Premium Conversions: 7 subscribers
- Annual Subscription Price: $48 USD
- Projected Annual Recurring Revenue (ARR): $336 USD
This baseline projection represents organic growth achievable without dedicated marketing investment or social media engagement campaigns—reflecting the current operational approach through Q4 2025.
.png)
Figure 1.5.2: Google Trends data indicating declining search interest in divination-related keywords
TODO: Expand market opportunity analysis:
Total Addressable Market (TAM):
- Research global tarot/divination market size (industry reports, market research)
- Estimate number of tarot practitioners worldwide
- Break down by region (North America, Europe, Asia, etc.)
- Identify market growth rate (or decline rate) with supporting data
- Document sources for all market size estimates
Serviceable Addressable Market (SAM):
- Estimate digital tarot users (subset of total TAM)
- Calculate English-speaking tarot practitioners (primary target)
- Estimate users seeking free vs. paid digital tools
- Analyze demographic breakdowns (age, gender, location)
- Document market segmentation criteria
Serviceable Obtainable Market (SOM):
- Realistic market share achievable in Year 1, 2, 3
- Given constraints (no marketing, declining interest, one-person team)
- Calculate based on current traffic (12k requests/week → 300 users → 7 premium)
- Project growth scenarios (optimistic, realistic, pessimistic)
- Compare to competitor user bases (if data available)
Market Trends Analysis:
- Declining Interest: Quantify and source the Google Trends data more thoroughly
- Specify date range of decline
- Compare multiple related keywords
- Identify if decline is global or regional
- Analyze seasonal patterns
- Counter-Trends: Identify any growth areas within esoteric space
- Younger demographics discovering tarot (TikTok #WitchTok phenomenon)
- Wellness and mindfulness movement incorporating divination
- Podcasts and media coverage of divination
- Technology Adoption: Digital shift in spiritual practices
- Mobile app usage in spiritual communities
- AI integration in wellness/spirituality
- Subscription service acceptance in mystical communities
Competitive Landscape Impact:
- Estimate how many users are served by competitors (from Section 9.2)
- Calculate AstroTarot’s differentiation value (ad-free, uncluttered, authentic)
- Identify underserved niches or gaps in competitor offerings
- Estimate market share needed to reach sustainability (7+ premium users is minimal threshold)
Revenue Opportunity:
- Validate 2% conversion rate assumption with industry benchmarks
- Typical freemium conversion rates: 2-5% for SaaS
- AstroTarot positioning within this range
- Calculate revenue potential at different conversion rates (1%, 2%, 3%, 5%)
- Estimate lifetime value (LTV) of premium subscriber
- Assuming annual retention rates
- Potential for multi-year subscriptions
- Calculate Customer Acquisition Cost (CAC) and LTV:CAC ratio
- Year 1: $1,300 marketing / 7 subscribers = $186 CAC vs. $48 LTV (not sustainable, but acceptable for Year 1 investment)
- Improve ratio in Years 2-3 with organic growth
Growth Opportunities:
- Identify expansion opportunities:
- International markets (localization)
- Additional languages (French, Spanish)
- New user personas beyond current three
- B2B opportunities (professional tarot readers)
- Educational institutions (tarot courses)
- Partnership opportunities:
- Deck creators (official deck integrations)
- Tarot educators (course platform integration)
- Spiritual wellness platforms (integration partnerships)
- Adjacent markets:
- Astrology users (crossover audience)
- Oracle card users (already included)
- Rune casting, I Ching, other divination systems
Market Validation:
- Document evidence of demand:
- 12k requests/week = strong existing interest
- ~300 active users = proof of concept
- Jira Service Management inquiries = user engagement
- TODO: Analyze inquiry types to understand user needs
- Conduct user surveys to validate:
- Willingness to pay for premium features
- Price sensitivity ($48/year positioning)
- Feature demand (which premium features are most desired)
- A/B test premium messaging to gauge interest before full launch
Market Constraints (Reference to Section 8):
- Declining public interest is headwind
- Mitigation: Niche focus, sustainable operations, genuine value vs. mass market
1.6. Business Goals Alignment
Product Genesis and Evolution
The AstroTarot project originated from a technical exploration of digital card manipulation interfaces, specifically investigating user interaction paradigms for virtual tarot gameplay. This initial proof-of-concept evolved into the AstroTarot Studio Lab, which remains a core platform feature.
The product roadmap expanded organically to encompass additional esoteric tools, including:
- Spread Boards: Structured reading interfaces with position-aware layouts
- Ouija Board Implementations: Alternative divination modality support
- Additional esoteric features: Aligned with the founder’s domain expertise in esotericism and theology
Technical Architecture Philosophy
The platform architecture reflects the founder’s comprehensive technical knowledge and specific design principles derived from both technical requirements and philosophical positioning.
Privacy-First Architecture Decisions:
- Cookie-Free Implementation:
- Business Rationale: Eliminates GDPR compliance overhead unsuitable for single-operator project scale
- Technical Approach: Session state management through alternative mechanisms (localStorage, URL parameters, server-side sessions)
- User Benefit: Enhanced privacy protection and faster page loads
- Advertisement-Free Model:
- Business Rationale: Maintains clean user experience; avoids third-party tracking integration
- Revenue Implication: Exclusive dependency on direct premium subscription revenue
- Strategic Positioning: Differentiates from competitor cluttered interfaces
Operational Scope Constraints
The current business model explicitly excludes certain resource-intensive activities to maintain sustainable single-operator management:
Excluded Activities (Current Phase):
- Marketing Campaigns: No paid acquisition channels or promotional initiatives
- Social Media Management: No active presence on social platforms for community building or content distribution
Rationale for Exclusions:
- Time resource limitations inherent in solo operation
- Focus on core product development over marketing activities
- Organic growth strategy emphasizing product quality over promotional investment
- Planned phased introduction (Year 1 marketing plan documented in Section 9.4)
TODO: Expand business goals alignment with more strategic context:
Founder’s Vision & Purpose:
- Document founder’s personal mission for the project:
- Why was AstroTarot created? (beyond technical capability)
- What problem was personally experienced that led to this solution?
- How does esoterism/theology passion inform the product?
- Define long-term vision (5-10 years):
- What does success look like for AstroTarot?
- Is the goal sustainability, growth, community building, or education?
- Exit strategy or long-term ownership intent?
Strategic Objectives:
- Mission Statement: Create concise mission statement
- Example: “Make digital divination tools freely available online” (from Section 1.1)
- Expand: Who benefits, how, and why it matters
- Core Values: Document values guiding decisions:
- Privacy and user respect (cookie-free, ad-free)
- Accessibility and democracy (free core features)
- Authenticity (traditional decks, genuine engagement)
- Sustainability (modest profit, not growth-at-all-costs)
- Quality over quantity (uncluttered, thoughtful design)
- Strategic Goals (3-5 year horizon):
- User base goals (realistic given market constraints)
- Revenue goals (sustainability vs. profit maximization)
- Product maturity goals (feature completeness)
- Community impact goals (education, accessibility)
Alignment with Business Model:
- How does cookie-free/ad-free align with revenue model?
- Dependence on premium subscriptions
- Trade-off: Limited marketing capabilities vs. user trust
- Strategic choice: Authentic relationship over monetization maximization
- How does freemium model align with “free and democratic” vision?
- Core value remains free (Game Boards, Studio Lab, Learning Center)
- Premium features tied to operational costs (transparent, fair)
- No bait-and-switch tactics (genuine free value)
- How does single-person operation align with goals?
- Strengths: Authentic vision, low overhead, nimble decisions
- Constraints: Limited scale, single point of failure
- Mitigation: Sustainable scope, automation, documentation
Differentiators Driven by Business Philosophy:
- Cookie-free/ad-free as competitive advantage:
- Appeals to privacy-conscious spiritual seekers
- Differentiates from ad-heavy legacy sites
- Aligns with mystical practice values (non-commercial, respectful)
- Bootstrapped independence:
- No investor pressure to maximize growth or compromise vision
- Freedom to maintain freemium balance
- Authentic community relationships vs. metrics-driven engagement
- Founder expertise in esoterism:
- Product design informed by genuine practice (not just market research)
- Content authenticity (Learning Center, future AI Chatbot prompts)
- Community credibility and trust
Trade-offs & Strategic Choices:
- No Marketing Campaigns: Why this choice?
- Resource constraint (time, budget)
- Values constraint (authentic vs. aggressive promotion)
- Strategic impact: Slower growth, organic community
- Mitigation: Planned for Year 1 (Section 9.4)
- No Social Media Presence: Why this choice?
- Time-intensive for one person
- Risk of inauthenticity or burnout
- Strategic impact: Missed organic reach and community engagement
- Mitigation: Planned for Year 1 (Section 9.4)
- Modest Pricing ($48/year): Why not higher?
- Value alignment: Cover costs, not maximize profit
- Accessibility: Lower barrier for AT Practitioners to convert
- Community trust: Transparent, fair pricing
- Trade-off: Requires higher volume for sustainability
Success Criteria Aligned with Goals:
- Financial success:
- Is break-even (7 subscribers) truly success?
- What revenue level represents “sustainable” vs. “thriving”?
- At what point can founder consider team expansion?
- User satisfaction success:
- How is user satisfaction measured? (NPS, reviews, inquiries)
- What qualitative feedback indicates product-market fit?
- How does community engagement signal success?
- Personal success for founder:
- Work-life balance maintained (not overwhelmed by one-man operation)
- Creative fulfillment from building something meaningful
- Knowledge sharing and community impact
Risks to Business Goals Alignment:
- Vision drift risk: What would cause loss of authentic mission?
- External funding pressure (if pursued)
- Revenue shortfall leading to compromises (ads, aggressive upsells)
- Mitigation: Document core values, revisit regularly, decline misaligned opportunities
- Burnout risk: Can single-person operation sustain project?
- Operational burden of premium features
- Support and maintenance demands
- Mitigation: Automation, realistic scope, potential collaborators in future
- Market mismatch risk: Does product vision match market demand?
- Declining interest in divination
- Freemium model may not generate sufficient revenue
- Mitigation: Validate assumptions, iterate based on feedback, maintain flexibility
Stakeholder Alignment:
- Founder (Serafim Dos Santos): Vision, development, operations aligned
- Users: Do users value cookie-free, ad-free, authentic experience?
- Validation needed through user research (Section 9.1)
- Community: Do esoteric communities support independent projects?
- Evidence: TBD through community engagement
- Future Team (if expanding): How to preserve vision during growth?
- Documentation, values codification, careful hiring
Business Goals Evolution:
- Revisit business goals annually
- Adjust for market changes, personal priorities, user feedback
- Document changes to goals and reasoning
- Ensure PRD stays aligned with evolving vision
1.7. Supporting Evidence
Market Trend Documentation
.jpeg)
Figure 1.7.1: Google Trends analysis showing declining search interest in esoteric and divination-related terms
Physical Retail Decline: Montreal Market Case Study
Empirical observation of the Montreal, Quebec market reveals significant contraction in physical esoteric retail infrastructure over the past two decades:
- Period: 2000-2010: Approximately 10 dedicated new age/esoteric retail establishments operating
- Current State (2025): Approximately 3 remaining establishments
- Decline Rate: 70% reduction in physical retail presence over 15-year period
This data point, while geographically limited, suggests broader sectoral trends consistent with:
- Declining mainstream participation in organized esoteric retail
- Potential channel migration from physical to digital consumption
- Market consolidation favoring larger or better-positioned operators
Correlation with Broader Spiritual Trends
The observed decline in esoteric retail infrastructure parallels documented trends in religious affiliation and formal spiritual practice participation across developed nations. Research from multiple sources (Pew Research Center, General Social Survey) indicates:
- Declining traditional religious affiliation rates in North America and Europe
- Growth in “spiritual but not religious” (SBNR) demographic identification
- Shift from institutional to individualized spiritual practice
Implications for Digital Platform Strategy
While these trends indicate overall market contraction in traditional esoteric engagement, they simultaneously suggest opportunity for digital platforms that:
- Serve the SBNR demographic with flexible, non-institutional tools
- Provide privacy-oriented, individual practice support
- Offer accessible entry points for younger demographics discovering esoteric practices through digital channels
Validation Requirements
These preliminary observations require substantiation through:
- Expanded geographic market analysis beyond Montreal case study
- Formal user research validating digital adoption patterns
- Competitive analysis quantifying online market migration
- Demographic analysis of current and potential user bases
TODO: Expand supporting evidence with more comprehensive data:
Market Trend Evidence:
- Google Trends Data:
- Document specific search terms analyzed
- Date range of decline (start year, end year)
- Percentage decline or trend slope
- Geographic breakdown (global vs. regional declines)
- Compare multiple related keywords: “tarot”, “tarot reading”, “oracle cards”, “divination”
- Include screenshots or embed charts
- Link to Google Trends queries for reproducibility
- New Age Shop Decline:
- Montreal case study: 10 shops (2000-2010) → 3 shops (2025)
- Expand to other cities for broader evidence:
- Major US cities (New York, LA, San Francisco)
- European cities (London, Paris, Berlin)
- Other Canadian cities (Toronto, Vancouver)
- Document sources: Local directories, Yellow Pages archives, personal observation
- Consider alternative hypothesis: Shift from physical to online (not just decline, but migration)
- Religious & Spiritual Trends:
- Cite research on religious affiliation decline in developed world
- Pew Research Center reports on religious “nones”
- Contrast with rise of “spiritual but not religious” (SBNR) demographic
- How does SBNR trend affect tarot/divination interest?
User Behavior Evidence:
- Current Traffic Data:
- 12k requests/week for astrotarot.ca
- Source: Google Analytics, AWS CloudWatch, other analytics?
- Time period: Recent month, historical average?
- Traffic sources breakdown (organic search, direct, referral, social)
- Bounce rate and engagement metrics
- Document data collection method and timeframe
- User Engagement Metrics:
- 300 estimated active users (20% of requests are human interactive)
- Validation: Is 20% estimate accurate? Compare to industry benchmarks
- Average session duration, pages per session
- Feature usage breakdown (Game Boards vs. Studio Lab vs. Learning Center)
- Return user rate (sign of loyalty and engagement)
- Support Inquiry Evidence:
- Volume of Jira Service Management inquiries
- Categories: Bug reports, feature requests, general questions, positive feedback
- Inquiry trends over time (growing, stable, declining)
- User satisfaction signals from inquiry content
Competitive Evidence:
- Competitor Analysis Data (from Section 9.2):
- Document traffic estimates for competitor sites (SimilarWeb, Alexa, etc.)
- User reviews and ratings for competitor apps (App Store, Google Play)
- Pricing comparison matrix
- Feature comparison matrix
- User complaints about competitors (ads, clutter, pricing, quality)
- Market Gap Evidence:
- Specific pain points AstroTarot solves:
- “Ad-heavy interfaces” - How prevalent? (survey competitors)
- “Static spread boards” - How many competitors offer interactive?
- “Unconventional decks” - How many use traditional Rider-Waite-Smith?
- Quantify differentiation: X% of competitors have ads, Y% lack interactivity, etc.
- Specific pain points AstroTarot solves:
User Testimony & Feedback:
- Collect User Testimonials:
- Reach out to active users for feedback
- What do they value about AstroTarot?
- Would they pay for premium features? How much?
- What features are most desired?
- Permission to quote testimonials in marketing materials
- Case Studies:
- Document 2-3 user case studies across personas:
- AT Learner: How AstroTarot aided learning journey
- AT Practitioner: How AstroTarot fits into practice routine
- AT Expert: How AstroTarot serves professional needs
- Include quotes, usage patterns, pain points solved
- Document 2-3 user case studies across personas:
Industry Research & Reports:
- Tarot & Divination Market Research:
- Search for industry reports (IBISWorld, Statista, Grand View Research)
- Market size estimates, growth rates, forecasts
- Demographic breakdowns (age, gender, location)
- Cost: Many reports are expensive; look for free summaries or excerpts
- Digital Wellness & Spirituality Trends:
- Research on digital adoption in spiritual practices
- Mobile app usage in wellness/spirituality categories
- Subscription willingness in these categories
- AI integration trends in wellness apps
- Freemium Model Success Rates:
- Research typical conversion rates for freemium SaaS (2-5% benchmark)
- Factors affecting conversion (value proposition, pricing, trust)
- AstroTarot’s 2% assumption: Conservative or optimistic?
Content Research Evidence:
- SEO & Keyword Research Data:
- Search volume for key tarot/divination keywords
- Competition level for these keywords
- Ranking difficulty and opportunity
- Long-tail keyword opportunities
- Tools: Google Keyword Planner, Ahrefs, SEMrush, Ubersuggest
- Social Media Evidence:
- Analyze tarot hashtag usage on Instagram, TikTok, X.com
- Follower counts for popular tarot accounts
- Engagement rates (likes, comments, shares)
- Evidence of active community despite market decline?
- #WitchTok phenomenon (TikTok witchcraft/tarot content surge)
Financial Validation:
- Pricing Validation:
- Survey potential users: Would you pay $48/year for premium features?
- Compare to competitor pricing (Section 9.2)
- $48/year = $4/month - how does this compare to other spiritual/wellness subscriptions?
- Price sensitivity: Test $36, $48, $60 price points in surveys
- Cost Structure Validation:
- Estimate operational costs for premium features:
- DynamoDB costs at scale (7 users, 20 users, 50 users)
- Lambda invocation costs
- Third-party AI service costs (per request, per user/month)
- Does $48/year cover operational costs + modest profit?
- Break-even analysis: How many subscribers to sustain?
- Estimate operational costs for premium features:
Counter-Evidence & Alternate Interpretations:
- Declining Interest ≠ No Opportunity:
- Niche markets can be viable even in decline
- “Spiritual but not religious” demographic may keep divination alive
- Digital migration from physical shops (not just decline)
- Quality over quantity: Engaged niche > mass market
- Evidence Against Market Viability:
- Be honest about challenging evidence
- Google Trends decline is significant
- Physical shop closures are concerning
- Limited marketing reach (no campaigns, no social presence)
- Counter-argument: Bootstrapped, sustainable model doesn’t require mass market
Evidence Gaps to Address:
- What evidence is missing that would strengthen the case?
- What assumptions need validation?
- What research or data collection should be prioritized?
Evidence Summary & Conclusion:
- Synthesize all evidence into clear narrative:
- Market is in decline (supporting data)
- BUT there is a viable niche (300 users, engaged community)
- Differentiation is strong (ad-free, uncluttered, authentic)
- Freemium model is realistic (2% conversion, break-even at 7 users)
- Sustainable, bootstrapped approach fits market constraints
- Acknowledge risks and uncertainties
- State confidence level in market opportunity (low, medium, high)
2. Objectives, Goals, and Metrics
2.1. Objectives
Free Tier Strategic Objectives:
Primary Objectives:
- Democratize Access to Esoteric Tools: Provide high-quality digital divination interfaces without financial barriers to entry
- Facilitate Knowledge Acquisition: Support user education through comprehensive learning resources and intuitive tool design
Premium Tier Strategic Objectives ($):
The AstroTarot Premium Plan ($) is designed to deliver advanced functionality that requires operational infrastructure investment, while maintaining cost-recovery pricing principles:
- Enhanced Learning Support via
Meaning Helper ($): Accelerate card meaning memorization and interpretation development through integrated database-driven reference system - Professional Reading Tools via
Spread Boards ($): Enable structured reading execution through static spread templates with position-aware card placement - AI-Assisted Guidance via
AI Chatbot ($): Provide conversational interface for real-time esoteric education and interactive reading support - Session Management via
Interpretations Manager ($): Enable reading history tracking, notation, and pattern analysis across multiple sessions
Phased Development Roadmap:
Phase ALPHA (Current State):
- Operational free tier web application
- Baseline SaaS infrastructure established
- Core feature validation and user acquisition
- Status: Production deployment, ongoing refinement
Phase BETA (Projected: Year 1, 2026):
- Implementation of user authentication and account management infrastructure
- Persistent user settings storage
- Introduction of advertising revenue stream (if strategically aligned)
- Deliverables: User authentication system, profile management, optional ad integration
Phase GAMMA (Projected: Years 2-3, 2027-2028):
- Full-featured
Premium Plan ($)activation across all planned modules - Mature freemium business model with dual revenue streams (subscriptions + advertising)
- Enhanced operational sustainability and scalability
- Deliverables: Complete premium feature portfolio, established revenue baseline
2.2. Goals
Development Complexity Analysis
The strategic objectives outlined in Section 2.1 present substantial implementation challenges for a single-operator development model. The transition from current lightweight architecture to a full-featured freemium SaaS platform requires significant technical and operational capability expansion.
Current System Architecture (Phase ALPHA):
- Minimalist static content delivery
- Client-side application logic
- Low operational overhead
- Minimal backend infrastructure requirements
Phase BETA/GAMMA Requirements:
The introduction of Premium Plan ($) features necessitates comprehensive infrastructure enhancement:
Backend Infrastructure Expansion:
- User authentication and authorization systems (OAuth 2.0, JWT implementation)
- Database architecture (DynamoDB, RDS, or equivalent)
- API layer development (RESTful and/or GraphQL endpoints)
- Session management and state persistence
- Payment processing integration (Stripe, PayPal)
- Email service integration (transactional emails, notifications)
Administrative Tooling Requirements:
- User management dashboards
- Subscription lifecycle management
- Analytics and reporting infrastructure
- Customer support integration (Jira Service Management enhancement)
- Content management systems (for Learning Center)
Operational Complexity Increase:
The magnitude of required work across multiple domains represents significant scope expansion:
- Development: Frontend + backend + infrastructure code
- Operations: Monitoring, deployment automation, incident response
- Maintenance: Bug fixes, security patches, dependency updates
- Support: User inquiries, technical troubleshooting, documentation
Resource Constraint Assessment
“The current operational mindset and resource allocation are not optimally positioned for the investment magnitude required to deliver the complete premium feature set within aggressive timelines.”
This candid assessment acknowledges that the solo-operator model faces inherent scaling challenges when expanding from static content delivery to full-stack SaaS operations. Strategic considerations include:
- Phased Feature Rollout: Prioritize high-value, lower-complexity features for initial releases
- Technical Debt Management: Balance rapid development against long-term maintainability
- Third-Party Service Integration: Leverage managed services (Auth0, AWS Amplify) to reduce custom development burden
- Community/Contractor Engagement: Evaluate selective outsourcing for specific technical domains
- Timeline Flexibility: Establish realistic delivery expectations aligned with available development capacity
TODO: Define SMART goals for each phase:
Phase ALPHA Goals (Current):
- Maintain [X]% uptime for free features
- Achieve [X] monthly active users by [DATE]
- Reduce page load time to under [X] seconds
- Complete Learning Center content library ([X] articles)
Phase BETA Goals (Year 1, 2026):
- Implement user authentication system by [Q/YEAR]
- Launch basic account management by [Q/YEAR]
- Acquire [X] registered users by [Q/YEAR]
- Achieve 2% premium conversion rate (7 subscribers)
- Generate $400 revenue in Year 1
- Implement ads display infrastructure by [Q/YEAR]
- Test and validate ad revenue model
Phase GAMMA Goals (Year 2-3):
- Launch full Premium Plan with all features by [Q/YEAR]
- Reach [X] total users by end of Year 2
- Achieve $1,087 revenue target in Year 2
- Launch AstroTarot Android App by [Q/YEAR]
- Establish sustainable operations with 3-6 months cost buffer
- Achieve [X]% user retention rate
One-Man Project Management Goals:
- Automate [X]% of operational tasks by [DATE]
- Create documentation for all systems by [DATE]
- Establish bug triage process by [DATE]
- Limit weekly maintenance time to [X] hours
- Identify potential collaborators or contractors for [SPECIFIC TASKS]
2.3. Metrics
Current Measurement Infrastructure
The AstroTarot platform currently tracks performance and user engagement through the following baseline metrics:
Primary Data Sources:
- Traffic Analytics: Web request volume, geographic distribution, referral sources
- Email Communications: Direct user correspondence and inquiry patterns
- Support System: Structured inquiry tracking via Jira Service Management
Current Metric Limitations:
The existing measurement framework provides foundational visibility but lacks comprehensive user behavior analytics, conversion funnel tracking, and detailed engagement metrics necessary for data-driven product optimization.
Recommended Metric Expansion:
To support evidence-based decision-making through Phase BETA and GAMMA deployments, the metrics framework requires substantial enhancement across multiple categories (detailed specifications documented in TODO checklist below).
Priority Metric Categories for Implementation:
- User Acquisition Metrics: MAU/DAU, traffic sources, geographic distribution, acquisition costs
- Engagement Metrics: Session duration, feature utilization patterns, return user rates
- Conversion Metrics: Free-to-premium conversion funnels, trial opt-ins, email list growth
- Revenue Metrics: MRR/ARR tracking, ARPU calculations, churn analysis, LTV modeling
- Technical Performance: Page load times, API latency, uptime monitoring, error rates
- Support Quality: Response times, resolution metrics, satisfaction scores
TODO: Expand metrics with detailed KPIs and measurement methods:
User Acquisition Metrics:
- Monthly Active Users (MAU) - Target: [X]
- Daily Active Users (DAU) - Target: [X]
- New user registrations per month - Target: [X]
- Traffic sources breakdown (organic, referral, social, paid)
- User acquisition cost (CAC) per channel
- Geographic distribution of users
Engagement Metrics:
- Average session duration - Target: [X] minutes
- Pages per session - Target: [X]
- Bounce rate - Target: <[X]%
- Feature usage breakdown (Game Boards vs Studio Lab vs Learning Center)
- Return user rate (monthly) - Target: [X]%
- Learning Center content engagement (time on page, completion rate)
Conversion Metrics:
- Free-to-Premium conversion rate - Target: 2%
- Premium Plan signup funnel (drop-off analysis at each step)
- Free trial opt-in rate (if applicable)
- Email list conversion rate - Target: [X]%
- Average time from registration to premium conversion
Revenue Metrics:
- Monthly Recurring Revenue (MRR) - Targets: $33 (Y1), $91 (Y2), $246 (Y3)
- Annual Recurring Revenue (ARR) - Targets: $400 (Y1), $1,087 (Y2), $2,954 (Y3)
- Average Revenue Per User (ARPU)
- Customer Lifetime Value (LTV)
- Churn rate (monthly premium cancellations) - Target: <[X]%
- Ad revenue (Phase 2+) - Target: [X] per month
Retention Metrics:
- Premium subscriber retention rate - Target: >[X]% at 3, 6, 12 months
- Free user retention rate (30-day, 90-day)
- Cohort analysis (retention by signup month)
- Reactivation rate for lapsed users
Performance Metrics:
- Page load time - Target: <[X] seconds
- API response time - Target: <[X]ms
- Uptime/availability - Target: 99.9%
- Error rate - Target: <[X]%
- Mobile vs desktop performance comparison
Support Metrics:
- Jira Service Management inquiry volume per month
- Average response time to inquiries - Target: <[X] hours
- Issue resolution time - Target: <[X] days
- Inquiry categories breakdown (bugs, features, support)
- User satisfaction score (CSAT) or Net Promoter Score (NPS)
Content Metrics:
- Learning Center article views per month
- Most popular Learning Center topics
- Content engagement rate (shares, saves, time on page)
- SEO performance (keyword rankings, organic traffic growth)
Marketing Metrics:
- X.com ad click-through rate (CTR) - Target: [X]%
- X.com ad conversion rate - Target: [X]%
- Cost per click (CPC) / Cost per acquisition (CPA)
- Email open rate - Target: [X]%
- Email click-through rate - Target: [X]%
- Social media follower growth rate
- Referral traffic volume and conversion
Measurement Tools and Implementation:
- Set up Google Analytics or privacy-friendly alternative (e.g., Plausible, Fathom)
- Implement event tracking for key user actions
- Create CloudWatch dashboards for AWS infrastructure metrics
- Set up automated reporting (weekly/monthly)
- Define alert thresholds for critical metrics
- Document metrics definitions and calculation methods
3. User Stories/Acceptance Criterias
Persona Journey Analysis: Empirical Observations from Practitioner Experience
The following user journey characterizations derive from the product owner’s direct experience within the esoteric practice community over the past two decades. These observations inform persona development and feature prioritization:
AT Learner Journey Characteristics:
- Entry Phase Dynamics: Novice practitioners typically experience intensive initial engagement during early mystical exploration. This "immersion phase" often involves private solo practice, though group participation occurs in some cases.
- Information Environment (Historical Context): During the early 2000s, digital esoteric resources were limited in quantity and quality. Physical books remained the primary authoritative knowledge source, while nascent web resources suffered from poor information architecture and user experience design.
- Contemporary Challenge: Despite significant growth in online content availability, interface design and user experience quality remain inconsistent across esoteric education platforms, creating ongoing barriers to effective digital learning.
AT Practitioner Journey Characteristics:
- Practice Maturity: Intermediate users demonstrate efficient consultation of reference materials and tools, leveraging established familiarity with symbolic systems.
- Resource Gap: Despite increasing digital tool availability, comprehensive, well-designed reference systems and practice support tools remain underrepresented in the market.
- User Behavior: Quick access to specific information during active practice sessions; preference for efficient, uncluttered interfaces.
AT Expert Journey Characteristics:
- Professional Requirements: Advanced practitioners maintain daily or weekly active practice routines, often incorporating client work or teaching responsibilities.
- Tool Sophistication: Experts require professional-grade functionality, customization options, and reliability.
- Knowledge Depth: Extensive reference library, established methodologies, and deep symbolic comprehension inform tool requirements and quality expectations.
TODO: Create formal user stories with acceptance criteria for each feature and persona:
Format: As a [persona], I want to [action] so that [benefit]
FREE FEATURES - User Stories:
Game Boards:
- US-001: As an AT Learner, I want to select a tarot or oracle deck from a gallery so that I can begin practicing with my preferred deck.
- AC: User can view available decks with preview images
- AC: User can select a deck and it loads within 3 seconds
- AC: Deck displays correctly on mobile and desktop
- US-002: As an AT Practitioner, I want to draw cards from a deck so that I can perform readings for myself.
- AC: User can shuffle the deck with visual feedback
- AC: User can draw individual cards by clicking/tapping
- AC: Drawn cards display clearly with option to view upright/reversed
- AC: User can reset the deck to draw again
- US-003: As an AT Expert, I want to perform spreads with multiple cards so that I can do complex readings.
- AC: User can draw multiple cards in sequence
- AC: Cards remain visible in spread formation
- AC: User can rearrange cards if needed
AstroTarot Studio Lab:
- US-004: As an AT Learner, I want a full-screen workspace to explore cards so that I can learn without distractions.
- AC: Studio Lab launches in full-screen or maximized view
- AC: Interface is clean with no ads or clutter
- AC: User can drag and drop cards freely on the canvas
- AC: User can zoom in/out on cards for detail viewing
- US-005: As an AT Practitioner, I want to save my card arrangements so that I can return to them later.
- AC: User can save current board state locally
- AC: User can load previously saved arrangements
- AC: Saved arrangements persist across sessions
- US-006: As an AT Expert, I want to work with multiple decks simultaneously so that I can create complex spreads.
- AC: User can load multiple decks onto the same board
- AC: Cards from different decks are distinguishable
- AC: User can organize cards by deck or freely mix them
AstroTarot Learning Center:
- US-007: As an AT Learner, I want structured educational content so that I can learn tarot fundamentals.
- AC: Learning Center has clear navigation by topic
- AC: Articles are readable on mobile and desktop
- AC: Content includes card meanings, spread techniques, and reading practices
- AC: User can bookmark or save progress through content
- US-008: As an AT Practitioner, I want intermediate-level content so that I can deepen my practice.
- AC: Content includes advanced spread techniques
- AC: Content covers intuitive reading methods
- AC: Examples are practical and applicable
- US-009: As an AT Expert, I want reference materials so that I can quickly look up information during readings.
- AC: Content is searchable
- AC: Information is organized for quick access
- AC: Content includes traditional and modern interpretations
PREMIUM FEATURES - User Stories:
Meaning Helper ($):
- US-010: As an AT Learner, I want instant access to card meanings so that I don’t have to memorize everything upfront.
- AC: User can click/tap a card to see its meaning
- AC: Meanings display quickly (<1 second)
- AC: Meanings include upright and reversed interpretations
- AC: User can toggle meaning display on/off
- US-011: As an AT Practitioner, I want contextual card meanings based on spread position so that I can perform more accurate readings.
- AC: Meanings adapt to position in spread (if applicable)
- AC: User can customize meaning preferences
- AC: Multiple meaning sources available
Spread Boards ($):
- US-012: As an AT Practitioner, I want pre-configured spread templates so that I can quickly start readings.
- AC: User can browse available spreads (Celtic Cross, Three-Card, etc.)
- AC: User can select a spread and it loads with position guides
- AC: Cards snap to designated positions
- AC: Position meanings are displayed
- US-013: As an AT Expert, I want to create custom spread boards so that I can use my own proprietary spreads.
- AC: User can define custom spread positions
- AC: User can add position meanings
- AC: User can save custom spreads for reuse
- AC: Custom spreads are accessible across devices (if logged in)
AstroTarot AI Chatbot ($):
- US-014: As an AT Learner, I want to ask questions about tarot so that I can learn interactively.
- AC: Chatbot responds within 3 seconds
- AC: Responses are accurate and helpful
- AC: Chatbot can explain card meanings, spreads, and techniques
- AC: User can have ongoing conversation with context retention
- US-015: As an AT Practitioner, I want AI assistance with reading interpretations so that I can explore different perspectives.
- AC: User can share their spread with the chatbot
- AC: Chatbot provides interpretation suggestions
- AC: User can ask follow-up questions
- AC: Chatbot respects esoteric traditions
- US-016: As an AT Expert, I want an AI assistant for complex esoteric research so that I can explore advanced topics.
- AC: Chatbot has knowledge of esoteric history and traditions
- AC: Chatbot can discuss symbolism, correspondences, and theory
- AC: Responses are nuanced and sophisticated
Interpretations Manager ($):
- US-017: As an AT Practitioner, I want to save my readings with notes so that I can track patterns over time.
- AC: User can save reading with date, spread type, and cards
- AC: User can add personal notes and interpretations
- AC: User can browse reading history
- AC: User can search past readings
- US-018: As an AT Expert, I want to manage client readings (for professional use) so that I can maintain records.
- AC: User can tag readings by client (anonymized if needed)
- AC: User can export readings for external use
- AC: Data is secure and private
ACCOUNT & AUTHENTICATION - User Stories:
- US-019: As a user, I want to create an account so that I can access premium features and save my data.
- AC: User can sign up with email and password
- AC: Email verification is sent and required
- AC: Account creation takes <30 seconds
- AC: User data is stored securely (encryption)
- US-020: As a user, I want to manage my subscription so that I can upgrade, downgrade, or cancel.
- AC: User can view current subscription status
- AC: User can upgrade from free to premium easily
- AC: User can cancel subscription with confirmation
- AC: User receives email confirmations of changes
MOBILE APP - User Stories:
- US-021: As an AT Practitioner, I want a native Android app so that I can practice on the go.
- AC: App is available on Google Play Store
- AC: App includes core free features (Game Boards, Studio Lab)
- AC: App syncs with web account (if logged in)
- AC: App performs smoothly on Android devices
CROSS-CUTTING - User Stories:
- US-022: As a user, I want a fast, responsive interface so that I can focus on my practice without technical distractions.
- AC: Page load times are <3 seconds
- AC: Interactions feel immediate (<100ms response)
- AC: No intrusive ads or pop-ups
- AC: Interface works on various screen sizes
- US-023: As a privacy-conscious user, I want a cookie-free experience so that my spiritual practice remains private.
- AC: No tracking cookies are used
- AC: Privacy policy is clear and accessible
- AC: User data is not sold or shared
- AC: Analytics (if any) are privacy-focused
TODO: Prioritize user stories using MoSCoW method:
- Mark Must-Have stories for Phase Alpha
- Mark Should-Have stories for Phase Beta
- Mark Could-Have stories for Phase Gamma
- Mark Won’t-Have (future) stories
TODO: Create acceptance test cases:
- Write detailed test scenarios for each acceptance criterion
- Define edge cases and error states
- Document expected vs actual behavior
4. User Interface & User Flow
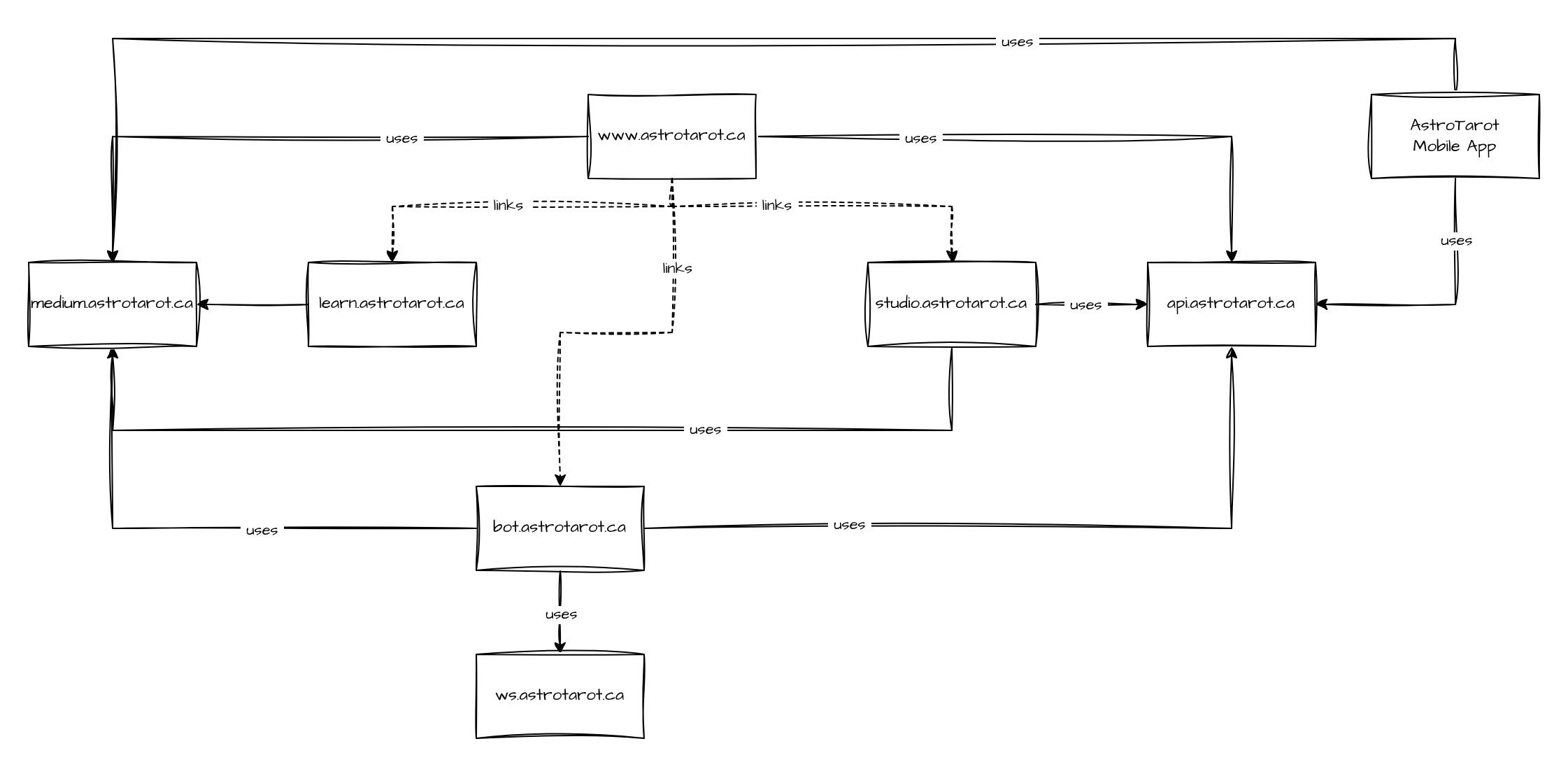
Information Architecture: AstroTarot.ca Domain Structure

Figure 4.1: Domain structure diagram illustrating interconnected subdomain relationships and primary navigation pathways within the AstroTarot.ca web application ecosystem
Architectural Overview:
The diagram documents the current information architecture, including:
- Primary domain navigation hierarchy
- Subdomain organization and purpose
- User flow pathways between major platform sections
- Feature access patterns across free and premium tiers
Design System Requirements:
Comprehensive UX/UI specification development is required to support consistent implementation across the expanding feature set. The TODO checklist below outlines required deliverables for complete interface design documentation.
TODO: Expand UI/UX section with comprehensive design specifications:
Information Architecture:
- Create detailed sitemap for astrotarot.ca and all subdomains
- Define navigation hierarchy (primary, secondary, tertiary menus)
- Document user journey maps for each persona
- Map content organization for Learning Center
Wireframes Needed:
- Homepage (desktop and mobile)
- Game Boards interface (deck selection, card drawing, spread view)
- Studio Lab full-screen workspace
- Learning Center (landing page, article list, article detail)
- Premium Plan landing page and subscription flow
- User account dashboard (Phase Beta+)
- Login/signup flows
- Payment and checkout process
- Settings and preferences page
- Mobile app screens (Android)
User Flows to Document:
- New User Onboarding: Landing → Feature discovery → First card draw
- AT Learner Journey: Homepage → Learning Center → Practice in Game Boards
- AT Practitioner Journey: Deck selection → Reading setup → Interpretation
- AT Expert Journey: Studio Lab → Complex spread creation → Export/save
- Free-to-Premium Conversion: Feature discovery → Premium CTA → Signup → Payment → Activation
- Account Creation: Signup → Email verification → Profile setup → First login
- Premium Feature Usage: Login → Select premium feature → Use feature → Save results
- AI Chatbot Interaction: Access chatbot → Ask question → View response → Follow-up
- Support Request: Encounter issue → Open Jira Service Management → Submit inquiry
Visual Design System:
- Define color palette (primary, secondary, accent colors aligned with esoteric/mystical theme)
- Typography specifications (headings, body text, special text)
- Icon library (navigation, features, actions)
- Card deck visual standards (size, aspect ratio, quality)
- Button styles and states (default, hover, active, disabled)
- Form elements (inputs, dropdowns, checkboxes, radio buttons)
- Loading states and animations
- Error states and messaging
- Success confirmations and feedback
Component Library:
- Header/navigation component
- Footer component
- Card component (tarot/oracle card display)
- Deck selector component
- Spread board component
- Modal/dialog component
- Tooltip component
- Chat interface component (for AI Chatbot)
- Article card component (Learning Center)
- Pricing card component (Premium Plan)
Responsive Design Specifications:
- Define breakpoints (mobile: <768px, tablet: 768-1024px, desktop: >1024px)
- Document layout adaptations for each breakpoint
- Touch-friendly interface requirements for mobile
- Mobile-specific gestures (swipe, pinch-to-zoom)
- Tablet-specific optimizations
Accessibility Requirements:
- WCAG 2.1 Level AA compliance targets
- Color contrast ratios (minimum 4.5:1 for text)
- Keyboard navigation support
- Screen reader compatibility
- Alt text for all card images
- Focus indicators for interactive elements
- Aria labels and semantic HTML
Interaction Design:
- Card shuffle animation specifications
- Card draw interaction (click vs drag)
- Card flip animation (reveal card)
- Drag-and-drop behavior in Studio Lab
- Hover effects and tooltips
- Transition timing and easing functions
- Microinteractions (button clicks, form submissions)
Design Assets to Create:
- High-fidelity mockups for all key pages
- Interactive prototypes (Figma, Adobe XD, or similar)
- Style guide document
- Component library documentation
- Design handoff specifications for development
Branding Elements:
- Logo design (if not already created)
- Brand voice and tone guidelines
- Imagery style (ethereal, mystical, modern clean)
- Iconography style
5. Functional Requirements
System Architecture: Component Dependencies
AI Chatbot Module Architecture:
The AstroTarot AI Chatbot implements real-time conversational interfaces through the following technical stack:
- WebSocket API: Bidirectional communication channel enabling low-latency message exchange
- Backend API Layer:
AstroTarot APIfor business logic, authentication, session management - Media Delivery:
AstroTarot Media Serverfor asset delivery (card images, content) - Integration Points: Third-party AI service integration (OpenAI, Claude, or alternative NLP providers)
Learning Center Module Architecture:
The AstroTarot Learning Center operates as a content delivery system leveraging:
- Static Content Delivery:
AstroTarot Media Server(Amazon S3 + CloudFront CDN) - Content Types: Educational articles, card interpretations, spread guides
- Format: HTML/Markdown content with embedded media
Media Server Infrastructure:
Centralized asset management system providing:
- Cloud Storage: Amazon S3 bucket architecture
- Asset Types:
- High-resolution card images (JPG/PNG)
- Audio content (MP3/AAC)
- Configuration manifests (JSON/XML)
- CDN Integration: CloudFront distribution for global content delivery
Android Application Architecture:
Native Android implementation:
- Media Integration:
AstroTarot Media Serverfor deck assets - API Integration: RESTful API endpoints for user data, premium features
- Offline Capabilities: Local caching for core functionality
Studio Lab Module Architecture:
Interactive canvas workspace utilizing:
- Media Assets:
AstroTarot Media Serverfor deck delivery - State Management:
AstroTarot APIfor save/load functionality (premium tier) - Client-Side Logic: Canvas manipulation, drag-drop, layout persistence
Meaning Helper Module (Premium):
Database-driven reference system:
- API Layer:
AstroTarot APIendpoint for meaning retrieval - Database: Card meaning repository with upright/reversed interpretations
- Query Performance: <200ms latency requirement for instant-access UX
Spread Boards Module (Premium):
Template-based reading system:
- Configuration Storage:
AstroTarot Media Serverhosting spread definitions - Manifest Format: JSON/XML describing spread layouts (e.g.,
spreads/rws-001/01/manifest.json) - Visual Templates: SVG/image overlays defining card positions (
spread.xml)
TODO: Expand functional requirements with detailed specifications:
FR-1: User Authentication & Account Management (Phase Beta+)
- FR-1.1: User registration with email and password
- Required fields: Email, password (min 8 characters, complexity requirements)
- Email verification required before activation
- Duplicate email prevention
- FR-1.2: User login with email and password
- Session management with secure tokens
- “Remember me” functionality
- Password reset via email
- FR-1.3: Password recovery
- Secure token generation with expiry (e.g., 1 hour)
- Email notification with reset link
- FR-1.4: User profile management
- Update email address (with re-verification)
- Update password (require current password)
- Delete account (with confirmation and data removal)
- FR-1.5: OAuth integration (optional future)
- Google Sign-In
- Apple Sign-In
FR-2: Deck Management
- FR-2.1: Deck library
- Display available decks with preview images
- Filter by type (Tarot, Oracle, Ouija)
- Search by deck name
- FR-2.2: Deck selection
- Select deck for Game Boards or Studio Lab
- Load deck assets from Media Server
- Cache deck images for performance
- FR-2.3: Deck metadata
- Deck name, creator, description
- Number of cards in deck
- Card image dimensions and quality
- Reversed card support (if applicable)
FR-3: Game Boards (Free Feature)
- FR-3.1: Card drawing
- Shuffle deck with visual animation
- Draw single card or multiple cards
- Display drawn cards with flip animation
- Support for upright/reversed orientations
- FR-3.2: Spread functionality
- Allow multiple cards to be drawn in sequence
- Maintain card positions on screen
- Clear/reset spread
- FR-3.3: Card inspection
- Click/tap card to view larger image
- Zoom functionality for card details
- Rotate card (if needed)
FR-4: AstroTarot Studio Lab (Free Feature)
- FR-4.1: Canvas workspace
- Full-screen or maximize mode
- Pan and zoom canvas
- Infinite or bounded canvas area
- FR-4.2: Card manipulation
- Drag and drop cards on canvas
- Rotate cards
- Resize cards (optional)
- Layer ordering (bring to front, send to back)
- FR-4.3: Multi-deck support
- Load multiple decks simultaneously
- Visual distinction between decks
- Deck selector within Studio Lab
- FR-4.4: Save and load layouts
- Save current board state locally (LocalStorage or IndexedDB)
- Load previously saved layouts
- Export layout as image (optional)
- FR-4.5: Undo/Redo functionality
- Track user actions for undo/redo
- Keyboard shortcuts (Ctrl+Z, Ctrl+Y)
FR-5: AstroTarot Learning Center (Free Feature)
- FR-5.1: Content organization
- Categories: Tarot Basics, Card Meanings, Spreads, Reading Techniques, Advanced Topics
- Tag-based navigation
- Search functionality
- FR-5.2: Article display
- Formatted text with images
- Responsive layout for mobile and desktop
- Estimated reading time
- FR-5.3: Progress tracking (optional, Phase Beta+)
- Mark articles as read
- Bookmark articles
- User progress dashboard
- FR-5.4: Content updates
- Admin interface for adding/editing articles (or static content management)
- Version control for content
FR-6: Meaning Helper ($) - Premium Feature
- FR-6.1: Card meaning database
- Store meanings for all cards in all supported decks
- Upright and reversed meanings
- Multiple meaning sources (traditional, modern, intuitive)
- FR-6.2: Meaning display
- Click/tap card to show meaning overlay
- Toggle meaning display on/off
- Meaning display in Game Boards and Studio Lab
- FR-6.3: Contextual meanings (optional)
- Meanings adapted to spread position
- User-customizable meaning preferences
- FR-6.4: API integration
- RESTful API for retrieving card meanings
- Caching for performance
FR-7: Spread Boards ($) - Premium Feature
- FR-7.1: Pre-configured spreads
- Library of popular spreads (Celtic Cross, Three-Card, Past-Present-Future, etc.)
- Preview images for each spread
- Spread descriptions and usage instructions
- FR-7.2: Spread board interface
- Visual guides for card positions
- Snap-to-position functionality
- Position labels and meanings
- FR-7.3: Custom spread creation
- User can define custom spread layouts
- Add/edit position names and meanings
- Save custom spreads to account
- FR-7.4: Spread manifest system
- JSON manifest files for spread metadata
- XML files for spread layout definitions
- Media Server distribution (e.g.,
spreads/rws-001/01/manifest.json)
FR-8: AstroTarot AI Chatbot ($) - Premium Feature
- FR-8.1: Real-time chat interface
- WebSocket connection for bidirectional communication
- Message input and send functionality
- Message history display
- Typing indicators
- FR-8.2: AI integration
- Third-party AI service integration (e.g., OpenAI, Anthropic)
- Context retention across conversation
- Prompt engineering for esoteric knowledge
- FR-8.3: Esoteric knowledge base
- AI trained or prompted with tarot card meanings
- Knowledge of spreads and reading techniques
- Understanding of esoteric traditions and symbolism
- FR-8.4: Interactive readings
- User can share current spread with chatbot
- Chatbot provides interpretation suggestions
- Follow-up questions and clarifications
- FR-8.5: Conversation management
- Save conversation history
- Start new conversation
- Delete conversations
FR-9: Interpretations Manager ($) - Premium Feature
- FR-9.1: Reading storage
- Save readings with date, time, deck, spread type
- Store card positions and orientations
- User notes and interpretations
- FR-9.2: Reading history
- Browse past readings chronologically
- Search by date, deck, or keywords
- Filter by personal vs client readings (if applicable)
- FR-9.3: Reading tags and categories
- Tag readings by topic or client (anonymized)
- Organize readings into custom categories
- FR-9.4: Export functionality
- Export reading as PDF or image
- Export reading data as JSON or CSV
- Print-friendly format
FR-10: Subscription & Payment Management (Phase Beta+)
- FR-10.1: Subscription plans
- Free Plan (default for all users)
- Premium Plan ($48/year)
- Plan comparison page
- FR-10.2: Payment processing
- Stripe or similar payment gateway integration
- Credit card payment support
- Secure payment handling (PCI compliance)
- FR-10.3: Subscription lifecycle
- Upgrade from free to premium
- Subscription renewal (annual)
- Cancel subscription with confirmation
- Grace period for failed payments
- FR-10.4: Billing management
- View current subscription status
- View payment history
- Update payment method
- Download invoices
FR-11: Admin & Operational Tools
- FR-11.1: User management (backend)
- View user accounts
- Manually adjust subscriptions (for support)
- Ban/suspend users (if needed)
- FR-11.2: Content management
- Add/edit Learning Center articles
- Upload new decks to Media Server
- Manage spread board templates
- FR-11.3: Analytics dashboard
- View key metrics (MAU, DAU, conversion rate)
- Revenue tracking
- Feature usage statistics
- FR-11.4: Support tools
- Jira Service Management integration
- View and respond to user inquiries
- Track bug reports and feature requests
FR-12: AstroTarot Android App (Future)
- FR-12.1: Core features parity
- Game Boards functionality
- Studio Lab functionality
- Learning Center access
- FR-12. 2: Account synchronization
- Sync user account data across web and mobile
- Sync saved layouts and readings
- FR-12.3: Native mobile features
- Offline mode for basic features
- Push notifications (optional)
- Native performance optimizations
FR-13: Email Notifications
- FR-13.1: Account-related emails
- Welcome email upon registration
- Email verification
- Password reset instructions
- FR-13.2: Subscription-related emails
- Payment confirmation
- Subscription renewal reminders
- Cancellation confirmation
- FR-13.3: Marketing emails (opt-in)
- Monthly newsletter
- New feature announcements
- Learning Center content highlights
FR-14: Search Functionality
- FR-14.1: Site-wide search
- Search Learning Center articles
- Search deck library
- Search spread boards (premium)
- FR-14.2: Search filters
- Filter by content type
- Sort by relevance or date
FR-15: Data Export & Privacy
- FR-15.1: User data export
- Download all user data (GDPR compliance)
- Export in machine-readable format (JSON)
- FR-15.2: Account deletion
- Complete data removal upon request
- Confirmation process
- Retention period for backups (e.g., 30 days)
6. Non-Functional Requirements
Architectural Principles: Reliability Through Simplicity
Core Design Philosophy:
“System reliability increases proportionally with reduction in external dependencies and architectural complexity.”
Phase ALPHA Architecture Characteristics:
The current production system (Phase ALPHA) demonstrates high reliability through deliberate architectural simplification:
Infrastructure Design:
- Primary Delivery Mechanism: Static content delivery via Amazon S3 + CloudFront CDN
- Minimal Backend Dependencies: Client-side application logic eliminates server-side processing requirements for core functionality
- Public Access Model: No authentication layer reduces system complexity and potential failure points
- Stateless Operations: No user data persistence requirements in free tier eliminates database dependencies
Reliability Metrics (Phase ALPHA):
- Service Level Agreement (SLA): Inherits AWS S3/CloudFront enterprise-grade SLA (99.99% availability)
- Performance Characteristics: CDN edge caching delivers sub-second global response times
- Security Posture: Public read-only access model eliminates attack surface for data breach scenarios
Security Approach (Current Phase):
Given the absence of sensitive user data, personal information, or transactional functionality, the Phase ALPHA design adopts a minimal security framework appropriate to the threat model:
- No authentication required = no credential compromise risk
- No user data stored = no data breach exposure
- Read-only S3 bucket configuration prevents unauthorized content modification
- CloudFront DDoS protection included by default
Future Phase Considerations:
Phase BETA and GAMMA introduce substantially increased complexity through:
- User authentication systems (credential management, session security)
- Database infrastructure (data persistence, backup/recovery)
- Payment processing (PCI compliance requirements)
- API endpoints (authentication, rate limiting, input validation)
These additions will necessitate comprehensive security architecture enhancement, documented in the NFR requirements TODO checklist below.
TODO: Define comprehensive non-functional requirements:
NFR-1: Performance Requirements
- Page Load Time: Homepage and free features must load in <3 seconds on 4G connection
- API Response Time: All API calls must respond in <500ms (95th percentile)
- WebSocket Latency: AI Chatbot messages must have <200ms round-trip latency
- Card Rendering: Card images must render in <1 second
- Database Query Performance: All database queries must complete in <200ms
- Concurrent Users: System must support at least [X] concurrent users without degradation
- Throughput: System must handle [X] requests per second
NFR-2: Scalability Requirements
- Horizontal Scaling: Serverless architecture (Lambda) should auto-scale with demand
- Database Scaling: DynamoDB should scale automatically with traffic
- Media Server Scaling: S3 + CloudFront should handle traffic spikes without manual intervention
- User Growth: Architecture must support growth from 300 to 10,000+ users without redesign
NFR-3: Reliability & Availability
- Uptime Target: 99.9% availability (minimum)
- Planned Downtime: Maintenance windows should be announced 48 hours in advance
- Recovery Time Objective (RTO): System should recover from failures within 1 hour
- Recovery Point Objective (RPO): Maximum data loss of 1 hour acceptable
- Error Rate: <0.1% of all requests should result in errors
- Bucket-Based Reliability: Phase Alpha free features should maintain 99.99% availability through S3
NFR-4: Security Requirements
- Data Encryption: All data at rest must be encrypted (AES-256)
- Data in Transit: All connections must use HTTPS/TLS 1.2+
- Authentication: Secure password hashing (bcrypt, Argon2, or similar)
- Session Management: Secure token-based sessions with expiry
- API Security: Rate limiting, authentication, input validation
- PCI Compliance: Payment processing must meet PCI DSS requirements (via Stripe)
- OWASP Top 10: Protect against common web vulnerabilities
- DDoS Protection: CloudFront and AWS Shield for DDoS mitigation
- Secrets Management: Use AWS Secrets Manager or Parameter Store for sensitive data
- Public Access Security: Phase Alpha public features should not expose vulnerable endpoints
NFR-5: Privacy & Data Protection
- Cookie-Free: No tracking cookies (as per product vision)
- Ad-Free: No third-party advertising trackers
- GDPR Compliance: Data export, deletion, and consent management
- CCPA Compliance: California Consumer Privacy Act requirements
- Data Minimization: Collect only necessary user data
- Anonymous Usage: Free features should not require identity disclosure
- User Data Isolation: Premium users’ data must be isolated and secure
- Privacy Policy: Clear, accessible privacy policy documenting data practices
NFR-6: Usability Requirements
- Intuitive Interface: New users should complete first card draw within 2 minutes
- Mobile Responsiveness: Full functionality on mobile devices (phones and tablets)
- Browser Compatibility: Support for latest 2 versions of Chrome, Firefox, Safari, Edge
- Onboarding: Clear onboarding for AT Learners (beginners)
- Help Documentation: Contextual help and tooltips
- Error Messages: User-friendly error messages with guidance
NFR-7: Accessibility Requirements
- WCAG 2.1 Level AA: Meet accessibility standards
- Keyboard Navigation: Full functionality without mouse
- Screen Reader Support: Compatible with JAWS, NVDA, VoiceOver
- Color Contrast: Minimum 4.5:1 contrast ratio for text
- Alt Text: All images (especially cards) must have descriptive alt text
- Focus Indicators: Visible focus indicators for all interactive elements
- Form Labels: Proper labels and error handling for forms
NFR-8: Maintainability Requirements
- Code Quality: Follow coding standards and best practices
- Documentation: Comprehensive inline comments and external documentation
- Modular Architecture: Loosely coupled components
- Version Control: Git-based workflow with meaningful commit messages
- Deployment Automation: CI/CD pipeline for automated deployments
- Rollback Capability: Ability to rollback deployments quickly
- Monitoring: CloudWatch logs and alerts for errors and anomalies
NFR-9: Compatibility Requirements
- Browser Support: Chrome, Firefox, Safari, Edge (latest 2 versions)
- Mobile Browsers: Safari (iOS), Chrome (Android)
- Screen Sizes: Support from 320px (mobile) to 3840px (4K desktop)
- Device Types: Desktop, laptop, tablet, smartphone
- Operating Systems: Windows, macOS, Linux, iOS, Android
- Network Conditions: Functional on 3G/4G and broadband connections
NFR-10: Compliance & Legal Requirements
- Terms of Service: Clear TOS accessible to all users
- Privacy Policy: Comprehensive privacy policy compliant with GDPR/CCPA
- Cookie Policy: Explicit cookie policy (even if cookie-free)
- Content Licensing: Proper licensing for all deck images and content
- Copyright: Respect third-party intellectual property
- Age Restrictions: Determine if age verification needed (e.g., 13+ for COPPA)
NFR-11: Operational Requirements
- Backup Frequency: Daily automated backups of user data and database
- Backup Retention: Keep daily backups for 30 days, monthly for 1 year
- Disaster Recovery: Documented DR plan with runbook
- Monitoring & Alerting: Real-time monitoring with alerts for critical issues
- Logging: Comprehensive application and infrastructure logs
- Cost Monitoring: Track AWS costs and set budget alerts
- Support Response Time: Respond to Jira inquiries within 24-48 hours
NFR-12: Localization & Internationalization (Future)
- Language Support: Initial support for English; plan for French, Spanish
- Timezone Handling: Proper timezone conversion for user data
- Currency Support: Multi-currency pricing (if expanding beyond USD)
- Cultural Sensitivity: Respect diverse esoteric traditions
NFR-13: Testing Requirements
- Unit Test Coverage: Minimum 70% code coverage for critical components
- Integration Testing: Test all API and database interactions
- End-to-End Testing: Automated E2E tests for critical user flows
- Performance Testing: Load testing before major releases
- Security Testing: Regular vulnerability scans
- Usability Testing: Test with actual users from each persona
NFR-14: Business Continuity
- Founder Independence: System should run with minimal daily intervention
- Documentation for Handoff: Complete documentation if project transitions to others
- Automation: Automate operational tasks where possible
- Knowledge Base: Internal knowledge base for troubleshooting
7. Feature Prioritization
- Phase 1: No cookies / No Premium
- Phase 2: No Ads / Transition to Freemium / Basic Premium
- Phase 3: Freemium with Ads / Full Premium
TODO: Expand feature prioritization with detailed roadmap:
Prioritization Framework - MoSCoW Method:
MUST HAVE (Phase Alpha - Current):
- Game Boards (core card drawing functionality)
- AstroTarot Studio Lab (interactive workspace)
- AstroTarot Learning Center (educational content)
- AstroTarot Media Server (S3-based asset distribution)
- Ad-free, cookie-free experience
- Responsive design (mobile and desktop)
- Basic Jira Service Management integration
SHOULD HAVE (Phase Beta - Year 1, 2026):
- User authentication and account management (AWS Cognito)
- Basic user profile and settings
- Email verification system
- Premium Plan landing page
- Meaning Helper ($) - Basic implementation
- Subscription payment integration (Stripe)
- AstroTarot API (RESTful endpoints)
- User analytics (privacy-focused)
- Newsletter/email marketing system
- Improved SEO optimization
- Enhanced Learning Center content (12-24 new articles)
COULD HAVE (Phase Gamma - Year 2-3, 2027-2028):
- Spread Boards ($) - Full interactive spread templates
- Custom spread creation
- Interpretations Manager ($) - Reading history and notes
- AstroTarot AI Chatbot ($) - Basic implementation
- AstroTarot Websocket API (for real-time chat)
- Android App (Phase 1: core features)
- Social sharing features
- User community features (forums, discussions)
- Advanced analytics dashboard
- A/B testing infrastructure
- Referral program
WON’T HAVE (Deferred to Future):
- iOS App
- Localization (multiple languages)
- Video content (tutorials, courses)
- Live tarot reader marketplace
- Physical product store (decks, books)
- Desktop native applications
- VR/AR experiences
Quarterly Release Roadmap:
Q1 2026 (Months 1-3): User Accounts Foundation
- Sprint 1: User authentication system (AWS Cognito setup)
- Sprint 2: Login/signup UI and flows
- Sprint 3: Email verification and password reset
- Sprint 4: Basic user profile management
- Deliverable: Users can create accounts and log in
Q2 2026 (Months 4-6): Premium Plan Infrastructure
- Sprint 5: Premium Plan landing page and pricing
- Sprint 6: Stripe integration for payments
- Sprint 7: Subscription lifecycle management
- Sprint 8: Billing dashboard for users
- Deliverable: Users can subscribe to Premium Plan
Q3 2026 (Months 7-9): Meaning Helper Launch
- Sprint 9: Card meaning database design and population
- Sprint 10: AstroTarot API development (meaning endpoints)
- Sprint 11: Meaning Helper UI integration (Game Boards, Studio Lab)
- Sprint 12: Testing and optimization
- Deliverable: Premium subscribers can access Meaning Helper
Q4 2026 (Months 10-12): Optimization & Preparation
- Sprint 13: Performance optimization (API, database, frontend)
- Sprint 14: Analytics and monitoring improvements
- Sprint 15: Bug fixes and user feedback implementation
- Sprint 16: Spread Boards planning and prototyping
- Deliverable: Stable Phase Beta system, ready for Year 2 expansion
Q1 2027 (Months 13-15): Spread Boards Development
- Sprint 17: Spread Boards data model and manifest system
- Sprint 18: Pre-configured spread templates (Celtic Cross, Three-Card, etc.)
- Sprint 19: Spread Boards UI development
- Sprint 20: Testing and refinement
- Deliverable: Spread Boards ($) available to premium subscribers
Q2 2027 (Months 16-18): Interpretations Manager
- Sprint 21: Reading storage database design
- Sprint 22: Save/load reading functionality
- Sprint 23: Reading history and search UI
- Sprint 24: Export and sharing features
- Deliverable: Interpretations Manager ($) available
Q3 2027 (Months 19-21): AI Chatbot Foundation
- Sprint 25: WebSocket API infrastructure
- Sprint 26: Third-party AI service integration
- Sprint 27: Chat UI development
- Sprint 28: Esoteric knowledge prompt engineering
- Deliverable: Basic AstroTarot AI Chatbot ($) in beta
Q4 2027 (Months 22-24): Android App Development
- Sprint 29: Android app architecture and setup
- Sprint 30: Core features implementation (Game Boards, Studio Lab)
- Sprint 31: Account sync and authentication
- Sprint 32: Testing and Google Play Store submission
- Deliverable: AstroTarot Android App launched
Feature Dependencies Map:
- User Authentication → Required for: Premium Plan, Meaning Helper, Spread Boards, AI Chatbot, Interpretations Manager
- AstroTarot API → Required for: Meaning Helper, Studio Lab enhancements, Interpretations Manager
- AstroTarot Media Server → Required for: All features (already in place)
- Payment Integration → Required for: Premium Plan
- AstroTarot Websocket API → Required for: AI Chatbot
- DynamoDB → Required for: User data, card meanings, spread configurations, conversation history
Risk-Based Prioritization:
- High Risk, High Value: User Authentication (foundational for monetization)
- High Risk, High Value: Payment Integration (critical for revenue)
- Low Risk, High Value: Meaning Helper (straightforward implementation, clear user value)
- High Risk, Medium Value: AI Chatbot (complex integration, uncertain ROI)
- Medium Risk, Medium Value: Spread Boards (moderate complexity, proven user demand)
- Low Risk, Low Value: Android App (additional maintenance burden, uncertain adoption)
Success Criteria for Each Phase:
- Phase Alpha (Current): 300+ active users, stable performance, positive user feedback
- Phase Beta (Year 1, 2026): 7+ premium subscribers, $400 revenue, <5% churn rate
- Phase Gamma (Year 2-3, 2027-2028): Exponential growth trajectory (~20 subscribers Y2, ~50 subscribers Y3), sustainable operations
Continuous Priorities (All Phases):
- Bug fixes and technical debt reduction
- Performance optimization
- Security updates and compliance
- User feedback implementation
- Content expansion (Learning Center)
- SEO and organic growth
8. Constraint & Dependencies
A declining public interest into Tarot and divination is the main constrictive factor of this whole project. While keeping the free basics simple and fun, ROI is deceptive. Funding is mainly limited by growth constraints.
TODO: Document comprehensive constraints and dependencies:
Market Constraints:
- Declining Interest: Google Trends shows declining search volume for divination tools
- Mitigation: Focus on niche, engaged community rather than mass market
- Mitigation: Maintain sustainable cost structure to weather market headwinds
- Limited Target Audience: Esoteric practitioners are a niche market
- Mitigation: Deep engagement with existing users vs. broad reach
- Seasonal Trends: Potential seasonal variations in interest (e.g., Halloween, New Year)
- TODO: Analyze traffic patterns by month to identify opportunities
Resource Constraints:
- Single-Person Team: All development, operations, and support by Serafim Dos Santos
- Limited development velocity
- Single point of failure for knowledge and operations
- Mitigation: Extensive documentation, automation, sustainable scope
- Time Constraints: One-man operation limits parallel workstreams
- Must prioritize ruthlessly
- Cannot pursue marketing, development, and support simultaneously at scale
- Budget Constraints: Bootstrapped with no external funding
- Cannot pursue aggressive growth strategies
- Limited marketing budget (X.com ads only)
- Must maintain lean operations
Technical Dependencies:
- AWS Services: Entire platform depends on AWS reliability
- Services: Amplify, S3, CloudFront, Lambda, API Gateway, DynamoDB, Cognito, SES
- Risk: AWS outages affect AstroTarot availability
- Mitigation: Leverage AWS’s high reliability (99.9%+ SLAs)
- Payment Gateway: Stripe (or alternative) for subscription processing
- Risk: Payment gateway outages prevent new subscriptions
- Risk: Fee changes impact pricing model
- Third-Party AI Service: OpenAI, Anthropic, or similar for AI Chatbot
- Risk: API changes or price increases
- Risk: Service availability and rate limits
- Risk: AI quality and hallucination issues
- Mitigation: Design system to swap AI providers if needed
- Jira Service Management: Atlassian service for support inquiries
- Risk: Service outages prevent user support
- Mitigation: Email as fallback contact method
- TODO: Document email support process
Content Dependencies:
- Deck Licensing: Copyright and licensing for tarot/oracle deck images
- Risk: Licensing disputes or restrictions
- TODO: Document licensing agreements for all decks
- TODO: Identify public domain or freely licensed decks
- Card Meaning Content: Source and rights for card interpretation texts
- TODO: Create original content or secure licensing for meanings database
- TODO: Credit sources appropriately
Legal & Compliance Constraints:
- GDPR: European user data protection requirements
- Requires: Data export, deletion, consent management
- TODO: Implement GDPR compliance measures before EU user acquisition efforts
- CCPA: California Consumer Privacy Act requirements
- Similar to GDPR for California users
- PCI DSS: Payment Card Industry Data Security Standard
- Mitigated by using Stripe (they handle PCI compliance)
- Must ensure proper integration with Stripe
- Copyright Law: Protect against infringement of deck artwork and written content
- Terms of Service: Liability limitations for divination content
- TODO: Consult legal counsel on TOS language
- TODO: Disclaimer about entertainment vs. advice
Business Model Constraints:
- Cookie-Free Commitment: No tracking cookies limits marketing capabilities
- Cannot use retargeting ads
- Limited personalization without account
- Mitigation: Privacy-focused analytics (e.g., Plausible, Fathom)
- Ad-Free Commitment (Phase Alpha & Beta): No advertising revenue
- Entire revenue depends on premium subscriptions
- Mitigation: Ads considered in Phase Gamma if needed for sustainability
- Low-Cost Premium Pricing: $48/year limits revenue per user
- Chosen to cover costs, not maximize profit
- Requires high volume for sustainability
- Freemium Model: Must maintain genuine free value
- Cannot gate all valuable features behind paywall
- Risk: Users satisfied with free tier and don’t convert
Development Dependencies:
- Frontend Framework: TODO: Document framework choice (React, Vue, vanilla JS?)
- Version dependencies and maintenance
- Build Tools: Amplify CI/CD pipeline
- Dependency on build tool reliability
- Package Dependencies: npm/yarn packages
- Risk: Security vulnerabilities in dependencies
- Mitigation: Regular dependency updates and audits
- TODO: Set up Dependabot or similar for automated updates
Timeline Constraints:
- Phase Beta Target: Launch within 12 months (2026)
- Aggressive timeline for single-person team
- Risk: Feature cuts or delays
- Mitigation: MoSCoW prioritization, MVP approach
- Revenue Pressure: Need to demonstrate viability by end of Year 1
- 7 subscribers = proof of concept
- Risk: Discouragement if targets not met
- Mitigation: Realistic expectations, focus on learning vs. revenue
Operational Constraints:
- No Social Media Presence: No active marketing or community engagement
- Limits organic growth and buzz
- Mitigation: Planned for Year 1 as part of marketing plan
- No Marketing Campaigns: Only sporadic X.com ads
- Reliance on organic SEO and word-of-mouth
- Slow user acquisition
- Support Capacity: Single person handling all inquiries
- Risk: Support backlog and slow response times
- Mitigation: Self-service documentation, FAQ, automation
Knowledge Dependencies:
- Esoteric Expertise: Founder’s knowledge of esoterism and theology
- Strength: Authentic product vision
- Risk: Limited perspectives without diverse input
- Mitigation: User feedback, community engagement
- Technical Expertise: Full-stack development, AWS architecture
- Risk: Learning curve for new technologies (e.g., WebSockets, AI integration)
- Mitigation: Phased approach, documentation, learning time allocated
External Dependencies to Monitor:
- AWS service changes, pricing, or deprecations
- Stripe fee structure changes
- Third-party AI service pricing and availability
- Google search algorithm changes (SEO impact)
- Browser updates affecting compatibility
- Mobile OS updates (Android app)
- Legal/regulatory changes (data privacy, age restrictions)
Mitigation Strategies for Key Constraints:
- Market Decline: Focus on engaged niche, maintain lean operations
- Single-Person Team: Automation, documentation, realistic scope
- Budget Limits: Organic growth, low-cost marketing, sustainable pricing
- AWS Dependency: Leverage AWS reliability, monitor status dashboard
- Timeline Pressure: MoSCoW prioritization, MVP approach, flexible scope
9. Appendices & Additional Information
9.1. User Research Data
9.1.1. Current User Base Overview
Active Users: Approximately 300 AstroTarot Users worldwide (as of document creation date)
Target Audience Composition: The user base is segmented into three primary personas based on experience levels:
- AT Learner (Beginners): Users who discovered mysticism within the last 5 years
- AT Practitioner (Intermediaries): Users with established tarot/oracle practice, typically 5-10 years of experience
- AT Expert (Masters): Users with 7+ years of professional or semi-professional practice, often generating side revenue from readings
9.1.2. User Demographics
Deduced Demographics (Based on Target Personas)
- Age Range: TODO: Collect quantitative data on age distribution across personas
- Geographic Distribution: Worldwide, with specific concentration TODO: Analyze geographic distribution from analytics
- Device Usage: Modern mobile devices and computers (primary interaction platforms)
- Practice Context: Primarily private/personal practice, with some group participation
Demographics Data Collection Needs
TODO: Conduct user surveys to collect:
- Age ranges for each persona segment
- Gender distribution (if relevant for product development)
- Geographic concentration areas
- Primary language preferences
- Income brackets (relevant for premium feature pricing)
- Device preference breakdown (mobile vs. desktop vs. tablet)
9.1.3. User Behavior & Needs Analysis
Known User Behaviors (From Problem-Solution Analysis)
AT Learner Behaviors:
- Seeks educational resources and uncluttered learning environments
- Often experiences mystical/spiritual awakening in private
- Lacks access to comprehensive, well-designed digital resources
- Values books but finds internet UX/UI lacking
- May be dealing with various psychological states (light euphoria to more serious conditions)
AT Practitioner Behaviors:
- Uses tarot/oracle decks “once in a while” for personal guidance and focus
- Practices primarily on weekends (limited leisure time)
- Self-taught, continuously learning through books and resources
- Maintains privacy about their practice (“lone/secret sorcerer/sorceress”)
- Quick to reacquaint with hints and tools
AT Expert Behaviors:
- Learned from family members or traditional sources (often 1980s-era practitioners)
- Experienced life-changing event that deepened commitment
- Conducts readings on daily or weekly basis
- Generates side revenue from practice
- Requires best tips, tools, and documentation for professional use
User Pain Points (Identified)
- Cluttered Digital Experience: Most tarot websites (circa 2019) were full of ads and offered poor UX
- Static Limitations: Existing platforms offered only static spread boards, limiting interactivity
- Unconventional Decks: Many sites didn’t offer traditional/authentic deck options
- Information Scarcity: Limited well-designed educational resources online
- Tool Accessibility: Lack of simple, fun, and uncluttered digital tarot tools
9.1.4. User Research Needs & TODOs
Quantitative Research Required
TODO: Conduct analytics analysis on existing 300+ user base:
- Session duration and frequency by persona type
- Feature usage patterns (Game Boards vs. Studio Lab vs. Learning Center)
- Drop-off points in user journey
- Device and browser usage statistics
- Peak usage times and days
- Geographic concentration and distribution
- Referral sources and acquisition channels
TODO: Implement user surveys to gather:
- Net Promoter Score (NPS)
- Feature satisfaction ratings
- Willingness to pay for Enhanced Features
- Price sensitivity for Premium Plan
- Deck preferences (Tarot vs. Oracle vs. Ouija)
- Frequency of use patterns
- Comparison with competitor tools
Qualitative Research Required
TODO: Conduct user interviews (5-10 per persona):
- AT Learner Interviews: Understanding learning journey, pain points, and desired features
- AT Practitioner Interviews: Practice routines, tool requirements, and private practice needs
- AT Expert Interviews: Professional needs, revenue generation methods, and advanced feature requests
TODO: Usability testing sessions:
- Test current Game Boards interface with new users
- Test Studio Lab discoverability and usage
- Test Learning Center content effectiveness
- Test navigation and information architecture
- Test mobile vs. desktop experience differences
TODO: Competitive analysis research:
- Identify top 5-10 competitor platforms
- Document feature comparison matrix
- Analyze pricing models of competitors
- Assess UX/UI quality differences
- Identify unmet needs in current market
Behavioral Research
TODO: Implement user behavior tracking:
- Card pulling patterns and spread preferences
- Learning Center engagement metrics
- Studio Lab usage patterns
- Feature discovery paths
- Time spent per feature
- Return user behavior vs. new user behavior
TODO: A/B testing opportunities:
- Landing page conversion optimization
- Feature onboarding flows
- Premium feature messaging
- Learning Center content presentation
- Mobile vs. desktop experience variations
9.1.5. User Insights Summary
Confirmed Insights (Based on Existing Data)
- Users demand modern, digital divination tools
- Users expect clean, uncluttered interfaces
- Users value educational resources
- Users practice privately but seek community
- Users range from beginners to professionals
- Users generate or want to generate revenue from practice
- Current market offerings (circa 2019) were inadequate
Insights Requiring Validation
TODO: Validate the following assumptions:
- Users are willing to pay for Enhanced Features that incur operational costs
- The three-persona model accurately represents the entire user base
- Users prefer authentic/traditional decks over unconventional ones
- Users value AI integration for readings and guidance
- Mobile users have different needs than desktop users
- Studio Lab serves as effective learning ground
- 300-user base is representative of broader market needs
9.1.6. Research Timeline & Resources
TODO: Establish research plan:
- Phase 1 (Month 1-2): Analytics setup and baseline data collection
- Phase 2 (Month 2-3): User surveys deployment and analysis
- Phase 3 (Month 3-4): User interviews and qualitative research
- Phase 4 (Month 4-5): Usability testing and competitive analysis
- Phase 5 (Month 5-6): Insights synthesis and recommendation report
TODO: Allocate research resources:
- Define research budget
- Identify research tools needed (analytics, survey platforms, interview software)
- Recruit research participants from existing user base
- Consider incentives for research participation
- Establish data privacy and consent protocols
9.2. Competitive Analysis
9.2.1. Competitive Landscape Overview
The digital tarot and divination tools market consists of legacy websites, mobile applications, and emerging SaaS platforms. Most competitors operate on one of three business models:
- Ad-Supported Free Platforms - Revenue through advertising and user tracking
- Premium-Only/Paywall Models - All or most features locked behind subscription or one-time purchase
- Freemium with Aggressive Upsells - Limited free tier designed to push users toward paid plans
AstroTarot.ca positions itself distinctly as a freemium platform with genuine free value, where core features remain permanently free and premium features are optional enhancements for users whose practices justify operational costs.
9.2.2. Competitor Categories & Representative Players
Category 1: Legacy Tarot Websites (2000s-2010s Era)
Characteristics:
- Ad-heavy interfaces with multiple banner placements, pop-ups, and tracking cookies
- Static spread boards with pre-determined card positions (no interactivity)
- Outdated visual design with small, pixelated card images
- Unknown or proprietary tarot/oracle decks (not traditional Rider-Waite-Smith or widely recognized decks)
- Basic functionality: Click a button to get a random card reading with generic meanings
- Free basic readings with aggressive upsells to “premium interpretations” or “personal readings”
User Experience:
- Cluttered interfaces with low visual appeal
- Intrusive advertising disrupts spiritual/meditative experience
- Cookie-based tracking raises privacy concerns among spiritually-conscious users
- Limited educational value; primarily fortune-telling entertainment
- Mobile experience often poor or non-existent
Pricing:
- Free tier with ads (revenue from advertising networks)
- Premium readings: $10-$50 per reading (one-time purchases)
- Email readings or consultations: $30-$100+
Examples (Generic Category Representatives):
- Sites offering “Free Daily Tarot Reading” with ad-supported models
- Fortune-telling portals bundling multiple divination tools (astrology, numerology, tarot)
Category 2: Mobile Tarot Apps (2010s-Present)
Characteristics:
- Native iOS/Android applications available on app stores
- Better visual design than legacy websites; modern card illustrations
- Often use proprietary or less-known tarot decks to avoid licensing costs
- Freemium model with in-app purchases
- Feature gating: Limited free spreads, locked spreads require purchase
- Gamification elements (daily draws, achievements, streaks)
User Experience:
- Polished mobile-first design optimized for touchscreen interaction
- Limited or no desktop/web access (platform lock-in)
- Educational content often locked behind paywalls
- Some apps focus on journaling and tracking readings over time
- Notifications and engagement hooks (daily card reminders)
Pricing:
- Free download with limited features
- In-app purchases: $2-$10 per deck or spread pack
- Subscription models: $5-$15/month or $40-$100/year
- One-time unlock: $20-$50 for “lifetime access”
Strengths:
- Native mobile experience with smooth animations
- Accessibility (always in user’s pocket)
- Some offer high-quality proprietary artwork
Weaknesses:
- Platform-dependent (no cross-device flexibility)
- Proprietary decks may not resonate with traditionalists who prefer Rider-Waite-Smith or other classic decks
- Subscription fatigue (users managing multiple app subscriptions)
- Limited community or social features
Category 3: Professional Tarot Reader Websites
Characteristics:
- Operated by individual professional tarot readers or small collectives
- Focus on paid personal readings (live or recorded video/audio)
- Educational content (paid courses, ebooks, workshops)
- Minimal or no interactive digital tools
- Personal branding and expertise-driven business model
User Experience:
- Informational websites showcasing reader credentials and services
- Booking systems for appointments
- Educational blog content (free) driving traffic to paid services
- High-touch, personalized experience vs. self-service tools
Pricing:
- Personal readings: $50-$300+ per session (30-60 minutes)
- Courses and workshops: $100-$500+
- Membership communities: $20-$50/month
Market Positioning:
- Not direct competitors to AstroTarot (different service model)
- Potential partnership opportunities (readers may recommend AstroTarot for practice/learning)
- Serve AT Expert persona who may offer professional services themselves
Category 4: Emerging AI-Powered Tarot Platforms (2020s)
Characteristics:
- Integration of generative AI for card interpretations
- Conversational interfaces (chatbot-style readings)
- Modern tech stack (web-based, responsive design)
- Premium features heavily reliant on AI operational costs
- Early-stage products with varied feature completeness
User Experience:
- Novelty factor: AI-generated interpretations feel personalized
- Risk of generic or inaccurate esoteric knowledge (AI hallucinations)
- Privacy concerns: Conversation data storage and usage
- Potential for deeper, context-aware readings if well-executed
Pricing:
- Freemium with limited free AI interactions
- Subscription models: $10-$30/month for unlimited AI readings
- Higher operational costs due to third-party AI API usage
Competitive Threat:
- AstroTarot’s planned AstroTarot AI Chatbot ($) competes directly in this emerging category
- Differentiation opportunity: Combine AI with traditional tarot wisdom and uncluttered interface
9.2.3. AstroTarot.ca Competitive Positioning
Core Differentiators
1. Genuinely Free Core Features (No Bait-and-Switch)
- Game Boards, AstroTarot Studio Lab, and AstroTarot Learning Center are permanently free with no feature degradation
- Bucket-based architecture ensures high reliability without operational cost pressure
- No ads, no cookies, no tracking—respects user privacy and maintains spiritual integrity of the experience
- Free tier is designed for genuine learning and practice, not just lead generation for premium sales
2. Publicly Recognized Decks (Traditionalist Appeal)
- Use of classic, well-known decks (e.g., Rider-Waite-Smith) that resonate with AT Practitioners and AT Experts
- Avoids proprietary decks that may feel “lesser” or unfamiliar to experienced users
- Builds trust with serious practitioners who value authenticity
3. Uncluttered, Modern Interface (User Experience Excellence)
- Minimalist design philosophy prioritizes card interaction over distractions
- Full-screen workspace in AstroTarot Studio Lab for immersive practice
- Responsive design works seamlessly across desktop and mobile devices
- Visual appeal with modern, clean graphics—no outdated 2000s-era aesthetics
4. Transparent, Cost-Based Premium Model
- Premium features are explicitly tied to operational costs (database operations, API calls, third-party AI services)
- $48/year pricing is modest and justified by actual costs vs. profit maximization
- No aggressive upselling or dark patterns—premium is optional for users who want enhanced features
- Aligns with founder’s vision: “Innovation should be free and democratic”
5. Educational Mission (Community Value)
- AstroTarot Learning Center provides substantive educational content for AT Learners (beginners)
- Not just a monetization funnel—genuine investment in growing the tarot community
- Supports all three user personas: AT Learner, AT Practitioner, AT Expert
6. Single-Founder Authenticity (Trust & Passion)
- Serafim Dos Santos’s personal interest in esoterism and theology informs product vision
- Not a corporate product designed purely for profit extraction
- Community-driven development through Jira Service Management feedback
- Sustainable, bootstrapped model vs. VC-backed growth-at-all-costs mentality
Competitive Advantages by User Persona
AT Learner (The Beginner):
- Advantage over Category 1 (Legacy Sites): Modern, ad-free interface suitable for learning without distractions
- Advantage over Category 2 (Mobile Apps): No paywall blocking educational progression; Learning Center content is free
- Advantage over Category 4 (AI Platforms): Access to traditional tarot learning alongside future AI features (not AI-only)
AT Practitioner (The Intermediary):
- Advantage over Category 1: Interactive Studio Lab for practice vs. static spreads
- Advantage over Category 2: Cross-platform access (not locked to mobile); publicly known decks
- Advantage over Category 3: Self-service tools for personal practice (not reliant on paid reader sessions)
- Premium features (Meaning Helper ($), Spread Boards ($)) are optional enhancements, not mandatory for core practice
AT Expert (The Master):
- Advantage over Category 2: Professional tools (Studio Lab) suitable for serious work
- Advantage over Category 3: Digital tools complement professional practice (experts may use AstroTarot for prep/learning)
- Advantage over Category 4: Traditional tarot knowledge respected alongside AI innovation
- Future Android App supports mobile professional use cases
9.2.4. Competitive Threats & Market Challenges
Threat 1: Declining Public Interest in Tarot/Divination
- Google Trends data (referenced in Section 1.5) shows declining search interest in divination tools
- Market headwind affects all competitors, not unique to AstroTarot
- Mitigation: Focus on organic growth within existing community vs. mass-market expansion; maintain sustainable cost structure
Threat 2: Established Mobile App Ecosystems
- Users accustomed to mobile apps may not discover web-based AstroTarot
- App store rankings and discovery mechanisms favor established players
- Mitigation: Planned AstroTarot Android App (future release) to compete in mobile space; leverage web platform first to build community
Threat 3: AI Platform Hype Cycle
- Emerging AI tarot platforms may capture attention due to novelty
- Risk of AstroTarot appearing “outdated” without AI features
- Mitigation: Planned AstroTarot AI Chatbot ($) in Phase 2 (Q4 2026); differentiate on authentic tarot knowledge + AI vs. AI-only gimmicks
Threat 4: Monetization Pressure vs. Free Value Commitment
- Competitors with aggressive monetization may outspend AstroTarot in marketing
- Pressure to compromise on ad-free experience if revenue goals not met
- Mitigation: Modest financial projections (7 premium subscribers in Year 1 = break-even); no external investors means no pressure to “grow at all costs”
Threat 5: Single-Person Operational Bandwidth
- Lone founder limits development velocity and feature parity with larger teams
- Burnout risk if project becomes unsustainable
- Mitigation: Phased rollout respects capacity; prioritize reliability over feature bloat; potential team expansion if Year 2-3 revenue supports
9.2.5. Opportunities for Strategic Differentiation
Opportunity 1: Community-Driven Feature Development
- Leverage Jira Service Management to co-create features with users
- Position AstroTarot as “built by practitioners, for practitioners”
- Competitive advantage: User feedback directly informs roadmap vs. corporate-driven product decisions
Opportunity 2: Partnership with Tarot Educators & Content Creators
- Collaborate with tarot bloggers, YouTubers, podcast hosts (identified in marketing plan Q3)
- Cross-promote educational content through Learning Center
- Competitive advantage: Authentic community integrations vs. paid influencer sponsorships
Opportunity 3: Open-Source or API Access (Future Vision)
- Long-term potential to offer AstroTarot Media Server API for third-party developers
- Position as platform for digital tarot innovation (not just another app)
- Competitive advantage: Ecosystem play vs. walled garden approach
Opportunity 4: Ethical Data Practices as Marketing Asset
- Double down on “no cookies, no ads, no tracking” as core brand value
- Appeal to spiritually-conscious users wary of surveillance capitalism
- Competitive advantage: Privacy-first positioning resonates with target audience
9.2.6. Competitive Strategy Summary
AstroTarot.ca competes not by outspending or outfeatureing competitors, but by offering a fundamentally different value proposition:
- Respect for Users: No ads, no tracking, no bait-and-switch free tiers
- Respect for Tarot Tradition: Publicly known decks, educational mission, authentic founder passion
- Respect for Sustainability: Honest premium pricing tied to operational costs, not profit maximization
- Respect for Community: User feedback-driven development, partnerships over exploitation
Market Position: AstroTarot is the ethical, authentic, community-focused alternative to ad-laden legacy sites, paywalled mobile apps, and hype-driven AI platforms.
Success Metrics: Not market domination, but sustainable operation serving 300+ users with 2% premium conversion (~7 subscribers) covering costs and enabling continued innovation.
Strategic Imperative: Maintain differentiation by resisting pressure to adopt competitors’ exploitative practices (ads, aggressive paywalls, dark patterns) even if short-term revenue tempts compromise. Long-term brand equity lies in being the platform users trust and recommend because it genuinely serves their needs.
9.3. Technical Specifications
9.3.1. Project Ownership & Team Structure (WHO)
Project Lead & Sole Developer:
- Serafim Dos Santos - Founder, developer, and maintainer
- Single-person operation managing development, operations, and maintenance
- Personal interests in esoterism and theology inform product vision
- Bootstrapped funding model with no external investors or obligations
User Roles: For detailed persona descriptions, see Section 1.3
- AT Learners - Beginner users exploring tarot and divination (primary free tier audience)
- AT Practitioners - Intermediate users with established practice (conversion target)
- AT Experts - Advanced users requiring sophisticated tools (premium feature advocates)
9.3.2. Product Architecture & Components (WHAT)
Note: For product vision and strategic context, see Section 1.1. This section focuses on technical architecture, dependencies, and implementation details.
Core Platform Products
1. AstroTarot Main Platform (astrotarot.ca)
Current State: Phase 1 (ALPHA) - No Cookies / No Premium
Free Features (Available):
- Game Boards - Foundational feature enabling card deck interactions and basic readings
- No operational costs (bucket-based architecture)
- Public access with no authentication required
- Core to the original project vision
- AstroTarot Studio Lab - Interactive workspace for card manipulation
- Uncluttered interface for learning and experimentation
- Serves all three user personas (Learners, Practitioners, Experts)
- Zero operational cost model
- Technical dependencies: AstroTarot Media Server, AstroTarot API
- AstroTarot Learning Center - Educational resource for tarot beginners
- Latest addition to free feature set
- Supports AT Learner persona (“the future of servitude”)
- Content delivery without operational costs
- Technical dependencies: AstroTarot Media Server
Premium Features (Planned):
- Meaning Helper ($) - Card and symbol interpretation database
- Requires: AstroTarot API
- Operational costs: Database operations, API calls
- Target users: AT Practitioners transitioning to premium
- Spread Boards ($) - Interactive tarot/oracle spread layouts
- Requires: AstroTarot Media Server
- Manifest structure:
spreads/rws-001/01/manifest.json,spreads/rws-001/01/spread.xml - Operational costs: Database operations, API calls, media distribution
- Enhanced gameplay experience over basic Game Boards
- AstroTarot AI Chatbot ($) - AI-powered divination assistant
- Requires: AstroTarot Websocket API, AstroTarot API, AstroTarot Media Server
- Websocket architecture for real-time conversation exchange
- Operational costs: Database operations, API calls, third-party AI service fees (highest cost feature)
- Use cases: Esoteric information queries, interactive tarot readings
2. AstroTarot Media Server (medium.astrotarot.ca)
Purpose: Centralized media asset distribution
- Content Types: Images, audio files, manifest files (JSON/XML)
- Serving: All product components rely on this server
- Dependencies: None (foundation service)
- Technology: Amazon S3 Bucket
3. AstroTarot API
Purpose: Backend logic and data operations for premium features
- Serving: Meaning Helper, Studio Lab, AI Chatbot, Android App
- Architecture: RESTful API endpoints
- Technology: API Gateway + Lambda functions
4. AstroTarot Websocket API
Purpose: Real-time bidirectional communication
- Primary Use: AI Chatbot conversational interface
- Architecture: Persistent WebSocket connections for conversation exchange
- Technology: API Gateway with WebSocket support
- Integration: Background API servers and third-party AI services
5. AstroTarot Android App
Purpose: Mobile platform expansion
- Status: Planned future development
- Dependencies: AstroTarot Media Server
- Target: Mobile-first users in mystical practitioner community
Service Management & Support
Jira Service Management
- User inquiry tracking and feedback collection
- Feature request monitoring
- Customer support for premium subscribers
- Insights for product development priorities
9.3.3. Infrastructure & Hosting (WHERE)
Primary Cloud Provider: Amazon Web Services (AWS)
Rationale: Comprehensive service ecosystem for bootstrapped project with minimal management overhead
Core AWS Services:
- AWS Amplify - Main site hosting (astrotarot.ca)
- Continuous deployment pipeline
- Static site hosting for free features
- Integrated with Git repository
- Amazon S3 - Multi-purpose storage
- Media Server hosting (medium.astrotarot.ca)
- Static file storage and distribution
- Bucket-based architecture for Phase 1 (high reliability, minimal cost)
- AWS API Gateway - API management layer
- RESTful API endpoints (AstroTarot API)
- WebSocket API endpoints (AI Chatbot real-time communication)
- Rate limiting and request throttling
- AWS Lambda - Serverless compute
- API function execution
- Event-driven processing
- Pay-per-use cost model aligned with bootstrapped budget
- AWS DynamoDB - NoSQL database
- User data storage (premium accounts)
- Card meaning database (Meaning Helper feature)
- Spread configuration storage (Spread Boards)
- Conversation history (AI Chatbot)
- AWS CloudFront - Content Delivery Network (CDN)
- Global media distribution
- Low-latency access for international users
- Caching for media assets from S3
- AWS Route 53 - DNS management
- Domain routing (astrotarot.ca, medium.astrotarot.ca)
- Health checks and failover
- AWS CloudWatch - Monitoring and logging
- Application performance monitoring
- Error tracking and alerting
- Usage metrics for cost optimization
- AWS IAM - Identity and Access Management
- Security policies
- Service-to-service authentication
- Developer access control
- AWS Cognito - User authentication and authorization
- Premium account management
- Authentication for premium features
- Required for Phase 2 (Freemium transition)
Architecture Philosophy:
- Phase 1 (Current ALPHA): Bucket-based, stateless architecture for maximum reliability and minimal cost
- Public Access: No authentication required for free features (no valuable data stored)
- Minimal Dependencies: “The less depended to component systems (databases, APIs, etc.), the more reliable it will be”
- Scalability: Serverless architecture supports organic growth without infrastructure redesign
9.3.4. Development Timeline & Phasing (WHEN)
Phase 1: No Cookies / No Premium (Current ALPHA - 2025)
Status: Live and operational
Features Available:
- Game Boards (core functionality)
- AstroTarot Studio Lab (learning workspace)
- AstroTarot Learning Center (educational content)
Technical Characteristics:
- 100% bucket-based (S3) for free features
- High performance and SLA
- Public access, no security policies
- No user accounts or authentication
- Cookie-free, ad-free experience
Infrastructure:
- AWS Amplify (site hosting)
- S3 Buckets (media distribution)
- CloudFront (CDN)
- Route 53 (DNS)
- CloudWatch (basic monitoring)
Phase 2: Transition to Freemium / Basic Premium (2026 - Year 1)
Timeline Alignment: See Section 9.4 (Marketing Plan) for coordinated marketing activities during this phase.
Q1-Q2 (Months 1-6): Foundation Building
- Continue operating free features in bucket-based architecture
- Backend development for premium infrastructure
- AWS Cognito integration for user authentication
- DynamoDB schema design for premium features
- API Gateway and Lambda function development
Q3 (Months 7-9): Premium Infrastructure Go-Live
- Meaning Helper ($) - First premium feature deployment
- AstroTarot API operational
- DynamoDB tables for card meanings
- User account system via Cognito
- Spread Boards ($) - Second premium feature deployment
- Manifest and XML spread configuration system
- Media Server integration for spread assets
- Enhanced API endpoints for board interactions
Q4 (Months 10-12): AI Chatbot Beta Launch
- AstroTarot AI Chatbot ($) - Third premium feature deployment
- AstroTarot Websocket API operational
- Third-party AI service integration
- Conversation history in DynamoDB
- Real-time message exchange architecture
Technical Milestones:
- User authentication and authorization system
- Premium subscription management ($48/year)
- API rate limiting for premium vs. free tiers
- Database operations for premium features
- Cost monitoring for variable operational expenses
Target Outcomes:
- 7 premium subscribers by end of Year 1
- $400 annual revenue covering operational costs
- Stable premium feature performance
- Maintained free tier experience (no degradation)
Phase 3: Freemium with Ads / Full Premium (2027+ - Years 2-3)
Year 2 (2026-2027): Maturation & Refinement
Technical Focus:
- Performance optimization based on Year 1 usage data
- Premium feature enhancements
- API efficiency improvements to reduce operational costs
- Android App development initiation
- Dependencies: AstroTarot Media Server
- Mobile-optimized UI/UX
- Cross-platform feature parity
Growth Support:
- Referral system implementation
- Enhanced user analytics (CloudWatch insights)
- A/B testing infrastructure for conversion optimization
- Email marketing system integration
Projected Scale:
- ~$1,087 revenue (exponential growth factor e ≈ 2.718)
- Increased API and database operations
- Infrastructure scaling for organic growth
Year 3 (2027-2028): Scaling Considerations
Technical Evolution:
- Full Android App launch
- Advanced AI Chatbot features (if budget permits)
- Community-driven feature requests
- Potential team expansion (if revenue supports)
- First hire priority: Backend developer or DevOps support
- Infrastructure automation and CI/CD enhancements
Infrastructure Maturity:
- Multi-region deployment considerations (if international growth warrants)
- Advanced caching strategies
- Database optimization for cost efficiency
- Automated backup and disaster recovery
Projected Scale:
- ~$2,954 revenue
- Sustainable operational cost coverage
- Cushion profit for strategic investments
Long-Term Vision Alignment (Beyond Year 3)
Technical Aspirations:
- “Make digital divination tools freely available online” (core mission maintenance)
- Preserve cookie-free, ad-free experience
- Balance premium features with free tier value
- Sustainable single-person operation OR strategic team expansion
- Continued AWS-centric infrastructure (avoid platform fragmentation)
Constraints Acknowledged:
- Declining public interest in tarot/divination (market headwind)
- Single-person operational bandwidth
- Modest ROI expectations
- Organic growth model (no aggressive scaling)
Success Metrics:
- Break-even operational costs (achieved at ~7 premium subscribers)
- Stable user base across three personas
- Positive user feedback via Jira Service Management
- Sustainable development velocity for one-person team
9.3.5. Technology Stack Summary
Frontend:
- Static site generation (AWS Amplify deployment)
- Responsive design for mobile/desktop
- Uncluttered UI philosophy
Backend:
- Serverless architecture (Lambda functions)
- RESTful APIs (API Gateway)
- WebSocket APIs (real-time communication)
Database:
- NoSQL (DynamoDB) for flexible schema and scalability
Media Storage:
- Object storage (S3) for images, audio, manifests
CDN:
- CloudFront for global distribution
Authentication:
- AWS Cognito (Phase 2+)
Monitoring:
- CloudWatch for logs, metrics, alerts
Security:
- IAM for access control
- API Gateway rate limiting
- HTTPS/TLS for all communications
9.3.6. Operational Cost Management
For detailed financial projections and revenue model, see Section 9.5. This section focuses on technical cost optimization strategies.
Fixed Costs (Minimal):
- Domain registration (Route 53)
- Basic hosting (Amplify, S3 for free features)
Variable Costs (Premium-Driven):
- DynamoDB operations (Meaning Helper, Spread Boards, AI Chatbot)
- Lambda invocations (API calls)
- Third-party AI services (AI Chatbot highest cost)
- CloudFront data transfer (scales with usage)
Cost Optimization Strategy:
- Bucket-based free tier (minimize compute costs)
- Pay-per-use serverless model (no idle infrastructure costs)
- Caching strategies (reduce repeated API/database calls)
- Reserved capacity considerations (if Year 3+ growth warrants)
Budget Philosophy:
- Premium pricing ($48/year) covers operational costs + modest profit
- Break-even at 7 subscribers
- Additional subscribers create sustainability cushion
- Prioritize operational reserves over aggressive feature expansion (Financial Projections Priority 2)
This technical specification aligns with the marketing plan (Section 9.4) by providing a phased rollout supporting the Year 1 target of 7 premium subscribers (~$400 revenue), while establishing infrastructure scalability for exponential growth in Years 2-3 ($1,087 and $2,954 projected revenues).
TODO: Complete technical specifications with additional details:
Architecture Documentation Needed:
- Create detailed system architecture diagrams (high-level and component-level)
- Document data flow diagrams for each premium feature
- Create infrastructure-as-code diagrams (AWS architecture)
- Document API request/response flow
- Create database schema diagrams (DynamoDB table structure, indexes, access patterns)
- Document WebSocket connection lifecycle for AI Chatbot
Technology Stack Details:
- Frontend Framework: TODO: Document specific framework (React, Vue.js, vanilla JavaScript?)
- Build Tools: TODO: Document build pipeline (webpack, Vite, Parcel?)
- Frontend State Management: TODO: Document approach (Redux, Context API, Vuex, none?)
- Frontend Routing: TODO: Document routing library if applicable
- CSS Framework: TODO: Document styling approach (Tailwind, Bootstrap, custom CSS?)
- JavaScript/TypeScript: TODO: Document language choice and version
API Documentation:
- Document RESTful API endpoints:
- Authentication endpoints (login, signup, password reset)
- User management endpoints (profile, settings)
- Deck endpoints (list decks, get deck details)
- Meaning Helper endpoints (get card meanings)
- Spread Boards endpoints (list spreads, get spread config)
- Interpretations Manager endpoints (save, retrieve, delete readings)
- Document API request/response formats (JSON schemas)
- Document error response codes and messages
- Document rate limiting policies (free vs. premium tiers)
- Document authentication mechanism (JWT tokens, session management)
- Create OpenAPI/Swagger documentation
WebSocket API Documentation:
- Document WebSocket connection protocol
- Document message formats (JSON schemas for chat messages)
- Document authentication for WebSocket connections
- Document error handling and reconnection logic
- Document rate limiting for AI Chatbot requests
Database Schema Documentation:
- Users table: Document fields, indexes, access patterns
- Subscriptions table: Document fields, indexes, access patterns
- Card Meanings table: Document fields, indexes, access patterns
- Spread Configurations table: Document fields, indexes, access patterns
- User Readings table: Document fields, indexes, access patterns
- Conversation History table: Document fields, indexes, access patterns
- Document DynamoDB capacity modes (on-demand vs. provisioned)
- Document backup and point-in-time recovery settings
Third-Party Integrations:
- Payment Gateway: Document Stripe integration details
- API keys and webhook setup
- Subscription lifecycle handling
- Error handling and retry logic
- AI Service: TODO: Document chosen provider (OpenAI, Anthropic, Cohere, etc.)
- API authentication
- Request/response formats
- Rate limiting and quota management
- Cost estimation per request
- Prompt engineering strategy
- Email Service: Document AWS SES or alternative
- Email templates
- Sending limits and quotas
- Bounce and complaint handling
- Analytics: TODO: Document chosen analytics tool (Google Analytics alternative?)
- Privacy-focused options: Plausible, Fathom, Simple Analytics
- Event tracking implementation
DevOps & Deployment:
- Document CI/CD pipeline configuration (Amplify build settings)
- Document deployment process and rollback procedures
- Document environment management (dev, staging, production)
- Document secrets management (AWS Secrets Manager, Parameter Store)
- Document infrastructure-as-code approach (CloudFormation, Terraform, CDK?)
- Create runbook for common operational tasks
- Document disaster recovery procedures
Security Implementation:
- Document authentication flow (login, token refresh, logout)
- Document authorization logic (role-based access control if applicable)
- Document password policy and hashing algorithm
- Document API security measures (rate limiting, input validation, SQL injection prevention)
- Document HTTPS/TLS configuration
- Document CORS policy for API
- Document security headers (CSP, X-Frame-Options, etc.)
- Document vulnerability scanning process
- Document penetration testing plan (if applicable)
Performance Optimization:
- Document caching strategy (CloudFront, API Gateway, application-level)
- Document image optimization approach (compression, responsive images, lazy loading)
- Document code splitting and bundling strategy
- Document database query optimization approaches
- Document CDN configuration for media assets
- Document frontend optimization techniques (minification, tree shaking)
Testing Strategy:
- Document unit testing approach and tools (Jest, Mocha, Jasmine?)
- Document integration testing approach and tools
- Document end-to-end testing approach and tools (Cypress, Playwright, Selenium?)
- Document API testing approach (Postman, Insomnia, automated tests)
- Document load testing approach and tools (k6, JMeter, Artillery?)
- Document test coverage requirements
- Document testing environments
Monitoring & Observability:
- Document CloudWatch dashboards configuration
- Document log aggregation and analysis approach
- Document alert thresholds and notification channels
- Document performance monitoring (APM tools if applicable)
- Document error tracking (Sentry, Rollbar, CloudWatch Insights?)
- Document uptime monitoring (UptimeRobot, Pingdom, CloudWatch Synthetics?)
Data Backup & Recovery:
- Document DynamoDB backup configuration (continuous backups, point-in-time recovery)
- Document S3 versioning and lifecycle policies
- Document backup retention policies
- Document disaster recovery RTO/RPO targets
- Document recovery testing schedule
Scalability Planning:
- Document expected traffic growth projections
- Document database scaling triggers and strategies
- Document Lambda concurrency limits and management
- Document API Gateway throttling configuration
- Document CDN scaling (automatic with CloudFront)
- Document cost projections at scale (Year 2, Year 3, beyond)
Code Quality & Standards:
- Document coding standards and style guide
- Document code review process (even for solo developer - self-review checklist)
- Document git workflow and branching strategy
- Document commit message conventions
- Document documentation standards (inline comments, README files)
Mobile App Specifications (Android):
- TODO: Document Android app architecture (native, React Native, Flutter?)
- TODO: Document minimum Android version support
- TODO: Document app permissions required
- TODO: Document offline functionality requirements
- TODO: Document app size optimization strategies
- TODO: Document Google Play Store listing details
- TODO: Document app update strategy
- TODO: Document push notification infrastructure (if applicable)
Future Technical Considerations:
- TODO: Document iOS app requirements (if planned)
- TODO: Document internationalization/localization technical approach
- TODO: Document multi-region deployment strategy (if needed for performance)
- TODO: Document team collaboration tools (if expanding beyond solo)
- TODO: Document knowledge transfer strategy (documentation for potential handoff)
9.4. Marketing Plan
9.4.1. Marketing Strategy Overview
This marketing plan is designed for a bootstrapped, single-founder project with minimal operational costs. The strategy prioritizes organic growth, community engagement, and low-cost promotional activities aligned with the freemium business model and financial projections (Year 1: US$400 revenue from ~7 premium subscribers).
Core Marketing Principles:
- Cookie-free, ad-free user experience (no intrusive marketing)
- Authentic engagement with esoteric and mystical communities
- Educational content to support AT Learners (beginners)
- Showcase free features to build trust before premium conversion
- Sustainable, low-cost activities manageable by one person
9.4.2. Year 1 Marketing Plan (Quarterly Breakdown)
Target Outcome: Grow from ~300 users to sufficient traffic for 7 premium conversions (2% conversion rate implies ~350 active users needed)
Q1 (Months 1-3): Foundation & Visibility
Paid Advertising:
- X.com weekend ads: $25/weekend = $300 total for quarter
- Focus: Promote free Game Boards and AstroTarot Studio Lab
- Target: Tarot enthusiasts, spiritual seekers, divination practitioners
Organic Content:
- Launch AstroTarot Learning Center content (leveraging existing free feature)
- Create 12 beginner-friendly articles (1/week): “Getting Started with Tarot,” “Card Meanings 101,” “How to Do Your First Reading”
- Target persona: AT Learner (the future of servitude)
SEO Optimization:
- Optimize existing pages for keywords: “free tarot online,” “digital tarot deck,” “learn tarot online,” “oracle card reading”
- Ensure mobile responsiveness for mystical practitioners on-the-go
- Submit site to relevant directories (tarot, spirituality, divination communities)
Community Engagement:
- Identify and participate in 3-5 online tarot/oracle communities (Reddit: r/tarot, r/Tarotpractices; Facebook groups)
- Share valuable insights, not promotional content
- Monitor Jira Service Management inquiries for user feedback
Metrics to Track:
- Website visits (baseline establishment)
- Email collection rate
- Jira Service Management inquiry volume and topics
- X.com ad click-through rates
Q2 (Months 4-6): Community Building & Feature Showcasing
Paid Advertising:
- X.com weekend ads: $25/weekend = $325 total for quarter (13 weeks)
- Focus: Highlight AstroTarot Studio Lab’s unique uncluttered interface
- Include user testimonials if available
Organic Content:
- Expand Learning Center: 12 intermediate articles targeting AT Practitioners
- Topics: “Spread techniques,” “Intuitive reading,” “Combining tarot and oracle decks”
- Create visual content showcasing deck aesthetics and interface simplicity
Social Media Engagement:
- Establish consistent X.com presence: 3-4 posts/week
- Content mix: Tarot wisdom, user tips, feature highlights, behind-the-scenes project development
- Engage with tarot influencers and practitioners through authentic interactions
Email Marketing:
- Launch simple newsletter (monthly): Platform updates, new Learning Center content, tarot insights
- Collect emails through Learning Center and free feature engagement
- No aggressive sales tactics—focus on value delivery
Metrics to Track:
- Email list growth rate
- Content engagement (time on page, Learning Center usage)
- Social media follower growth and engagement rate
- Traffic sources analysis
Q3 (Months 7-9): Premium Feature Awareness & Value Demonstration
Paid Advertising:
- X.com weekend ads: $25/weekend = $325 total for quarter
- Focus: Begin soft introduction of Premium Plan value ($48/year for Meaning Helper, Spread Boards, AI Chatbot)
- Emphasize operational cost coverage and sustainability model
Organic Content:
- Create comparison content: Free vs. Premium features (without pressure)
- 12 advanced articles for AT Experts: “Professional reading techniques,” “Building a tarot practice,” “Advanced spread interpretations”
- Case studies or testimonials from AT Practitioners and AT Experts
Partnership Exploration:
- Identify 2-3 complementary esoteric creators (bloggers, YouTubers, podcast hosts)
- Offer guest content exchanges (written articles, interviews)
- Focus on educational collaboration, not purely promotional partnerships
User Feedback Loop:
- Analyze Jira Service Management inquiries for feature requests and pain points
- Conduct informal user survey through email list (optional, non-intrusive)
- Adjust messaging based on what resonates with the three personas
Metrics to Track:
- Premium Plan page visits
- Conversion funnel analysis (free user → premium consideration)
- Email open rates and click-through rates
- Partnership reach and referral traffic
Q4 (Months 10-12): Conversion Optimization & Year-End Push
Paid Advertising:
- X.com weekend ads: $25/weekend = $325 total for quarter
- Focus: Year-end messaging—”Support sustainable, ad-free divination tools”
- Highlight community growth and project sustainability
Organic Content:
- Publish year-in-review content showcasing platform evolution
- 12 seasonal/thematic articles (holiday readings, new year spreads, reflection practices)
- User-generated content features (with permission): Share interesting readings or testimonials
Conversion Initiatives:
- Clear Premium Plan value messaging throughout site
- Add subtle call-to-action in Learning Center: “Unlock deeper insights with Premium features”
- Consider limited-time founder’s appreciation offer (if aligned with authentic approach)
Community Recognition:
- Acknowledge active community members (AT Practitioners and AT Experts)
- Create “Featured Reader” or “Community Spotlight” content
- Foster sense of belonging to sustainable, independent project
Year-End Analysis:
- Comprehensive review of all metrics
- Calculate actual conversion rate vs. 2% projection
- Identify top-performing marketing activities
- User persona validation (which persona converts best?)
Metrics to Track:
- Premium subscription conversions (target: 7 subscribers)
- Revenue: Target $400 (7 × $48 + any partial-year subscriptions)
- Year-over-year user growth
- Content performance rankings
9.4.3. Year 2 Marketing Plan (Strategic Focus)
Budget Adjustment: Transition from fixed $25/weekend to percentage-based X.com ad spend (e.g., 15-20% of revenue)
Projected Budget: ~$163-$217 annually (based on $1,087 projected revenue)
Strategic Priorities:
- Deepen Community Engagement:
- AT Learners: Expand Learning Center with video tutorials or interactive guides
- AT Practitioners: Create intermediate-level resources and practice challenges
- AT Experts: Develop professional-tier content or community forum features
- Referral Program Launch:
- Introduce simple word-of-mouth incentives
- Offer premium feature trial extensions for successful referrals
- Target existing premium subscribers as advocates
- Content Marketing Maturation:
- Establish consistent publishing calendar (weekly)
- Guest post on established esoteric blogs/sites
- Explore multimedia content (if bandwidth allows)
- SEO & Organic Growth:
- Target long-tail keywords based on Year 1 search data
- Build backlinks through authentic partnerships and guest content
- Optimize conversion paths for premium features
- Email Marketing Enhancement:
- Segment list by persona (Learner, Practitioner, Expert)
- Personalized content recommendations
- Gentle premium feature education series
9.4.4. Year 3 Marketing Plan (Scaling Considerations)
Budget Framework: Percentage-based spend allocation (15-20% of ~$2,954 projected revenue = ~$443-$591)
Strategic Evolution:
- Selective Paid Advertising Expansion:
- Test Pinterest ads (visual platform suited to tarot aesthetics)
- Explore Reddit targeted ads in r/tarot communities
- Maintain X.com as primary paid channel
- Content Authority Building:
- Position AstroTarot as thought leader in digital divination
- Publish comprehensive guides or e-books (free downloads for email collection)
- Explore podcast guest appearances or interviews
- Community-Driven Growth:
- User testimonial collection and showcase
- Encourage user-generated content sharing
- Consider user spotlight series
- Partnership & Collaboration:
- Establish 2-3 ongoing partnerships with complementary platforms
- Cross-promotion with tarot deck creators or spiritual tool providers
- Guest content exchanges and collaborative projects
- Conversion Rate Optimization:
- A/B test premium messaging and pricing presentation
- Streamline premium signup process
- Analyze and reduce friction points in conversion funnel
9.4.5. Marketing Constraints & Considerations
One-Person Operation:
- Marketing activities must remain manageable alongside development and operational tasks
- Prioritize high-impact, low-time-commitment activities
- Automate where possible (scheduled posts, email sequences)
Authentic Brand Alignment:
- Avoid aggressive sales tactics inconsistent with mystical community values
- Maintain transparency about bootstrapped, independent project nature
- Preserve cookie-free, ad-free user experience
Budget Discipline:
- Year 1: Fixed $25/weekend = $1,300 annual marketing spend
- Years 2-3: Revenue-percentage model ensures sustainability
- Avoid marketing costs that compromise operational reserves (Priority 2 in financial projections)
Success Metrics Alignment:
- Marketing effectiveness measured against 2% conversion rate assumption
- Focus on steady, organic growth over aggressive scaling
- Quality of community engagement over vanity metrics
9.4.6. Risk Mitigation
Low Conversion Risk:
- If Year 1 achieves <7 premium subscribers, reduce ad spend and focus on organic SEO
- Enhance free feature value to build trust before reintroducing premium messaging
Time Constraint Risk:
- If marketing activities become overwhelming, pause content creation and maintain only X.com ads + basic SEO
- Prioritize product stability and user experience over marketing volume
Market Saturation Risk:
- Differentiate through uncluttered, ad-free experience and authentic community engagement
- Leverage founder’s personal interests in esoterism and theology for unique content perspective
This marketing plan supports the financial projections in Section 9.5 by providing a realistic, sustainable pathway to achieving Year 1’s modest revenue target while establishing foundation for exponential growth in subsequent years.
TODO: Expand marketing plan with additional strategies and details:
Content Marketing Strategy:
- Create editorial calendar for Learning Center articles (12 months)
- Define content themes by persona:
- AT Learner: Foundational knowledge, card meanings, basic spreads
- AT Practitioner: Advanced techniques, intuitive reading, practice tips
- AT Expert: Professional insights, business aspects, complex spreads
- Plan content formats: articles, infographics, card-of-the-day posts
- Create SEO-optimized titles and meta descriptions
- Develop internal linking strategy for Learning Center
- Plan guest post opportunities on esoteric blogs/sites
SEO & Organic Growth:
- Conduct keyword research for tarot and divination terms
- Target keywords:
- High volume: “free tarot reading online”, “tarot card meanings”, “oracle cards”
- Long tail: “interactive tarot deck online”, “learn tarot for beginners”, “digital tarot studio”
- Optimize on-page SEO (title tags, headers, meta descriptions, alt text)
- Build backlink strategy:
- Guest posts on esoteric blogs
- Directory submissions (esoteric, spiritual, divination directories)
- Partner with tarot content creators
- Create Google Search Console and monitor performance
- Create sitemap and submit to search engines
- Monitor page speed and Core Web Vitals
- Optimize for voice search (conversational queries)
Social Media Strategy:
- Define X.com content strategy:
- Content mix: Educational (40%), Inspirational (30%), Product updates (20%), Community engagement (10%)
- Post frequency: 3-4 times per week
- Optimal posting times (based on audience)
- Create visual content templates for consistency
- Develop hashtag strategy (#tarot, #tarotcommunity, #divination, #oraclecards)
- Engage with tarot influencers and community
- Consider additional platforms (Year 2+):
- Instagram (visual platform, strong tarot community)
- Pinterest (evergreen content, high intent)
- TikTok (if video content developed, younger audience)
- Create social media content calendar (align with Learning Center)
Email Marketing Strategy:
- Choose email service provider (Mailchimp, ConvertKit, SendGrid, AWS SES)
- Create email templates:
- Welcome series (3-5 emails)
- Monthly newsletter template
- Premium feature announcement template
- Re-engagement series for inactive users
- Define email segments:
- AT Learners (beginner-focused content)
- AT Practitioners (intermediate content)
- AT Experts (advanced content)
- Free users (soft premium messaging)
- Premium users (feature updates, appreciation)
- Create email capture mechanisms:
- Learning Center opt-in forms
- Homepage email capture
- Exit-intent popups (if aligned with brand)
- Define email metrics and targets:
- Open rate target: >20%
- Click-through rate target: >3%
- Unsubscribe rate: <1%
Conversion Optimization:
- Create premium plan landing page with clear value proposition
- Develop pricing page with feature comparison table
- Implement conversion tracking for premium signups
- Create A/B test plan:
- Test premium messaging variations
- Test pricing presentation (annual vs. monthly equivalents)
- Test CTA button copy and placement
- Test landing page layouts
- Develop free trial strategy (if applicable)
- Create testimonials and social proof sections
- Implement exit-intent offers (if aligned with brand)
- Streamline signup and payment flow (reduce friction)
Community Building:
- Identify existing tarot communities:
- Reddit: r/tarot, r/Tarotpractices, r/apprenticewitches
- Facebook groups (tarot learning, divination)
- Discord servers (spiritual, witchcraft communities)
- Create community engagement guidelines:
- Be helpful, not promotional
- Share expertise authentically
- Mention AstroTarot only when genuinely relevant
- Consider creating AstroTarot community space (Year 2+):
- Discord server for users
- Forum or discussion board on website
- User-generated content showcase
- Implement user spotlight/feature program
- Create ambassador or referral program (Year 2+)
Paid Advertising Expansion (Year 2+):
- Test additional ad platforms:
- Pinterest Ads (visual, high intent for tarot content)
- Reddit Ads (r/tarot community targeting)
- Facebook/Instagram Ads (interest targeting: tarot, spirituality, divination)
- Create ad creative variations:
- Image ads showcasing deck aesthetics
- Video ads (if video content created)
- Carousel ads highlighting features
- Develop retargeting strategy (if cookie-free commitment allows)
- Set up conversion tracking pixels
- Define ROAS (Return on Ad Spend) targets
Partnership & Collaboration:
- Identify potential partners:
- Tarot deck creators/artists
- Esoteric bloggers and content creators
- Tarot YouTubers or podcasters
- Spiritual coaches or practitioners
- Create partnership proposal template
- Define collaboration types:
- Guest blog posts
- Podcast interviews
- Deck integrations (licensing partnerships)
- Affiliate partnerships (if creating program)
- Cross-promotion
- Track referral traffic from partners
Public Relations & Media Outreach:
- Create press kit:
- Founder bio (Serafim Dos Santos)
- Project story and mission
- Screenshots and visual assets
- Contact information
- Identify media targets:
- Esoteric/spiritual publications
- Tech blogs (free/open source angle)
- Indie developer communities (bootstrapped story)
- Create pitch angles:
- “Ad-free alternative to cluttered tarot sites”
- “Bootstrapped passion project serving niche community”
- “Making divination tools accessible and democratic”
- Submit to product directories:
- Product Hunt (timing for launch or major feature)
- Hacker News (Show HN post)
- Reddit (appropriate subreddits)
Metrics & Analytics Setup:
- Implement privacy-focused analytics (Plausible, Fathom, Simple Analytics)
- Set up conversion tracking:
- Email signups
- Premium plan page visits
- Checkout initiations
- Completed subscriptions
- Create marketing dashboard:
- Traffic sources
- Conversion funnel
- Revenue by channel
- ROI by marketing activity
- Set up attribution modeling (understand user journey)
- Define reporting cadence (weekly, monthly, quarterly)
Competitive Monitoring:
- Create list of competitors to monitor (from Section 9.2)
- Track competitor changes:
- Pricing changes
- New features
- Marketing campaigns
- User sentiment (reviews, social media)
- Identify differentiation opportunities
- Monitor competitive keywords and rankings
Brand Development:
- Define brand voice and tone guidelines:
- Mystical yet accessible
- Authentic and passionate
- Educational and supportive
- Privacy-conscious and respectful
- Create brand messaging framework:
- Mission statement
- Value propositions by persona
- Key differentiators
- Tagline/slogan
- Develop visual brand guidelines:
- Color palette
- Typography
- Imagery style
- Logo usage
- Create brand story narrative for marketing materials
Retention & Engagement:
- Create user onboarding sequence:
- Welcome email with getting started guide
- Feature discovery emails
- Learning Center content recommendations
- Develop re-engagement campaigns:
- Inactive user emails (30 days, 60 days, 90 days)
- New feature announcements
- Seasonal campaigns (Halloween, New Year)
- Create user feedback loops:
- NPS surveys
- Feature request collection
- User testimonial requests
- Plan user appreciation initiatives:
- Anniversary emails
- Early adopter recognition
- Premium subscriber perks (future)
Budget Allocation Details:
- Year 1 ($1,300 total):
- X.com ads: $1,300 (52 weekends @ $25)
- Other: $0 (organic only)
- Year 2 (~$163-$217 based on 15-20% of $1,087):
- X.com ads: 50-60% (~$100)
- Newsletter tool: 20-25% (~$40)
- SEO tools: 15-20% (~$30)
- Misc/Testing: 10-15% (~$20)
- Year 3 (~$443-$591 based on 15-20% of $2,954):
- Multi-channel ads: 50% (~$250)
- Email marketing: 20% (~$100)
- SEO & tools: 15% (~$75)
- Content creation: 10% (~$50)
- Partnerships/influencer: 5% (~$25)
Marketing Timeline & Milestones:
- Month 1: Website SEO audit and optimization
- Month 2: Learning Center content creation (4 articles)
- Month 3: Email list setup and lead magnet creation
- Month 4: Social media strategy implementation
- Month 6: First conversion cohort analysis
- Month 9: Partnership outreach campaign
- Month 12: Year 1 marketing performance review
9.5. Financial Projections
9.5.1. Revenue Projections
- Year 1: US$400.00 (based on ~7 Premium Plan subscribers at $48/year from 2% conversion rate)
- Growth Model: YoY Revenue × e (exponential growth factor ≈ 2.718)
- Year 2: ~$1,087
- Year 3: ~$2,954
Note: Projections assume organic growth through improved SEO and sporadic x.com advertising, without formal marketing campaigns.
9.5.2. Funding Strategy
Primary Funding: Bootstrapping
AstroTarot is self-funded by founder Serafim Dos Santos as a personal project. This approach maintains:
- Complete creative control and independence
- No external obligations or equity dilution
- Alignment with founder’s interests in esoterism and theology
- Freedom to maintain cookie-free, ad-free experience
Revenue Model: Freemium Subscription
Free Tier (Core offering):
- Game Boards (card deck interactions)
- AstroTarot Studio Lab
- AstroTarot Learning Center
AstroTarot Premium Plan ($48/year):
- Meaning Helper ($) - Database and API operations
- Spread Boards ($) - Interactive gameplay with Database/API costs
- AstroTarot AI Chatbot ($) - AI-powered readings with third-party tool costs
Strategy: Premium pricing covers operational costs for enhanced features plus modest profit margin for sustainability and future development.
Reinvestment Approach
Revenue allocation strategy:
- Operational Costs (Priority 1): Cover Database, API, and third-party service fees for premium features
- Infrastructure Buffer (Priority 2): Maintain 3-6 months of operational reserves
- Feature Development (Priority 3): Gradual improvements to free and premium offerings
- Optional Team Expansion (Future): As revenue permits and business interests align
9.5.3. Cost Structure
Fixed Costs (Minimal):
- Domain registration and hosting
- Basic infrastructure for free features
Variable Costs (Premium-driven):
- Database operations (Meaning Helper, Spread Boards)
- API calls (Meaning Helper, Spread Boards)
- Third-party AI services (AstroTarot AI Chatbot)
Marketing Costs (Minimal/Sporadic):
- Occasional x.com advertising
- Organic search optimization (time investment)
9.5.4. Alternative Funding Paths (Optional, Future Consideration)
While not currently pursued, these options remain available if growth trajectory changes:
Community-Based Funding:
- Platform: Patreon, Ko-fi, or Buy Me a Coffee
- Use case: Community members who wish to support free tool availability
- Benefit: One-time or recurring donations without subscription commitment
- Alignment: Supports mission of “making digital divination tools freely available online”
Digital Product Grants:
- Target: Cultural, educational, or digital accessibility grants
- Use case: Expansion of AstroTarot Learning Center
- Benefit: Non-dilutive funding for educational content development
- Alignment: Free educational resource for tarot beginners
Strategic Partnerships:
- Potential: Digital divination tool creators, deck artists, spiritual content platforms
- Use case: Revenue sharing on collaborative features or deck integrations
- Benefit: Expanded offerings without upfront development costs
- Constraint: Must maintain cookie-free, ad-free experience
9.5.5. Funding Constraints & Considerations
Primary Constraint: Declining public interest in tarot and divination tools (trending analysis shows downward trajectory)
Growth Limitations:
- Single-person operation limits development velocity
- No marketing campaigns or social media presence
- Organic-only growth model
- Market headwinds from declining category interest
Funding Philosophy:
- ROI expectations remain modest given market constraints
- Focus on sustainability rather than rapid growth
- Funding limited by natural growth constraints
- Independence valued over aggressive funding/scaling
Break-even Analysis:
- Current model approaches break-even with ~7 premium subscribers
- Additional revenue creates cushion for operational stability
- Exponential growth model (e factor) provides optimistic pathway despite market decline
9.6. Legal Documents
TODO: Create and document all required legal materials:
Terms of Service (TOS):
- Draft comprehensive Terms of Service document covering:
- Acceptance of Terms: User agreement to terms upon use
- Description of Service: What AstroTarot provides (free and premium features)
- User Accounts: Account creation, responsibilities, and termination
- Subscription Terms: Premium Plan details, billing, renewals, cancellations
- User Conduct: Acceptable use policy, prohibited activities
- Intellectual Property: Copyright ownership of content, deck images, code
- User-Generated Content: Ownership and license for user readings, notes (if shared)
- Disclaimers: Entertainment purposes, not professional advice
- Limitation of Liability: Liability limits for service issues, data loss
- Indemnification: User indemnity for misuse
- Dispute Resolution: Arbitration, governing law, jurisdiction
- Modifications: Right to update terms with notice
- Contact Information: How users can reach AstroTarot
- Review TOS with legal counsel specializing in:
- SaaS terms
- Esoteric/spiritual service disclaimers
- Canadian law (astrotarot.ca domain)
- Ensure TOS is accessible from every page (footer link)
- Require explicit TOS acceptance during account creation
- Log TOS acceptance with timestamp for each user
- Create version control for TOS updates
- Notify users of material TOS changes
Privacy Policy:
- Draft comprehensive Privacy Policy covering:
- Data Collection: What data is collected (email, passwords, usage data, readings)
- Purpose of Collection: Why each data type is collected
- Cookie Policy: Explicitly state cookie-free approach (if any analytics cookies, disclose)
- Third-Party Services: Disclosure of third-party integrations (AWS, Stripe, AI service)
- Data Storage: Where data is stored (AWS regions), encryption methods
- Data Sharing: Who has access to user data (no sharing, Stripe for payments)
- User Rights: GDPR and CCPA rights (access, correction, deletion, export)
- Data Retention: How long data is kept, deletion policies
- Security Measures: How data is protected
- Children’s Privacy: COPPA compliance (if applicable, age restrictions)
- International Users: Data transfer considerations for non-US users
- Contact Information: Privacy inquiries and data subject requests
- Policy Updates: Notification of privacy policy changes
- Ensure GDPR compliance (EU users):
- Lawful basis for processing (consent, legitimate interest)
- Data subject rights implementation
- Data breach notification procedures
- Ensure CCPA compliance (California users):
- Right to know, delete, and opt-out
- Non-discrimination for exercising rights
- Review Privacy Policy with legal counsel
- Make Privacy Policy easily accessible (footer link)
- Create process for handling data subject requests
- Set up system for logging consent
Disclaimer / Limitation of Liability:
- Create prominent disclaimer for divination content:
- “For entertainment purposes only”
- “Not intended as professional advice (medical, financial, legal, psychological)”
- “Users responsible for own decisions”
- “AstroTarot not liable for interpretation or actions based on readings”
- Display disclaimer prominently:
- During first use of divination features
- In premium feature descriptions
- On AI Chatbot interface (especially important)
- In footer or dedicated page
- Consult legal counsel on specific language for esoteric services
Refund Policy:
- Define refund policy for Premium Plan:
- Pro-rated refunds within 30 days?
- No refunds after certain period?
- Exceptions for service failures?
- Document refund request process
- Integrate with Stripe subscription management
- Display refund policy clearly before payment
- Include refund policy in TOS
Copyright & Licensing:
- Deck Image Licensing:
- Document licensing agreements for all decks (Rider-Waite-Smith, Oracle, Ouija)
- Ensure rights to display and distribute images
- Credit deck creators as required by licenses
- Store licensing proof and documentation
- Card Meaning Content Licensing:
- Ensure rights to card interpretation texts (Meaning Helper feature)
- Credit original authors/sources if required
- Consider creating original content to avoid licensing issues
- Code Licensing:
- Choose open-source license for code (if applicable)
- Respect third-party library licenses
- Document all dependencies and licenses
- Learning Center Content:
- Assert copyright on original articles
- Use Creative Commons license if desired
- Credit any third-party content used
- User-Generated Content:
- Define ownership of user readings and notes
- Obtain license to display user testimonials (with permission)
- Register copyright for original content (if significant)
- File DMCA agent registration (if hosting user content)
End User License Agreement (EULA) for Android App:
- Draft EULA for Android App (required by Google Play Store)
- Cover app-specific terms:
- License grant for app use
- Installation and device requirements
- App updates and changes
- App termination conditions
- Display EULA during app installation or first launch
- Link to web TOS for consistency
Data Processing Agreement (DPA):
- Create DPA for GDPR compliance (if processing EU user data):
- Define data controller and processors
- Detail processing activities
- Specify security measures
- Define data breach notification procedures
- Include standard contractual clauses for international data transfers
- Consider DPA with AWS (available through AWS)
- Consider DPA with Stripe
- Consider DPA with AI service provider
Business Registration & Tax Documents:
- Register business entity (if not already done):
- Sole proprietorship, LLC, corporation?
- Canadian business registration (astrotarot.ca)
- Obtain business license (if required by jurisdiction)
- Register for tax purposes:
- Sales tax collection (if applicable for digital services)
- Income tax reporting
- Document tax obligations for digital services:
- Canada (GST/HST)
- US states (nexus for sales tax)
- EU (VAT for digital services if serving EU users)
- Consult accountant or tax professional for digital service taxation
Trademark Considerations:
- Conduct trademark search for “AstroTarot”
- Consider registering “AstroTarot” trademark (if budget permits and strategic value exists)
- Document common law trademark rights through use
- Protect brand from infringement
Contracts & Agreements:
- Independent Contractor Agreement (if hiring help in future):
- Scope of work
- Payment terms
- IP ownership
- Confidentiality
- Partnership Agreements (if collaborating with deck creators, content partners):
- Terms of collaboration
- Revenue sharing (if applicable)
- IP rights
- Termination clauses
- Vendor Agreements:
- Review AWS, Stripe, AI service provider terms
- Understand liability limitations
- Understand data handling practices
Insurance Considerations:
- Evaluate need for business insurance:
- General liability insurance
- Professional liability / Errors & Omissions (E&O)
- Cyber liability insurance (data breach coverage)
- Consult insurance broker for digital service providers
- Consider cost vs. risk for bootstrapped operation
Compliance Documentation:
- GDPR Compliance Checklist:
- Data inventory and mapping
- Lawful basis documentation
- Privacy notices
- Data subject rights procedures
- Data breach response plan
- Vendor/processor agreements
- CCPA Compliance Checklist:
- Privacy policy disclosures
- Consumer rights procedures
- Do Not Sell opt-out (if applicable)
- COPPA Compliance (if users under 13):
- Parental consent mechanism
- Age verification
- Or age-gate to prohibit users under 13
- PCI DSS Compliance:
- Rely on Stripe for payment processing (Stripe is PCI compliant)
- Ensure website doesn’t handle credit card data directly
- Document Stripe integration security
- Accessibility Compliance (WCAG 2.1 Level AA):
- Document accessibility features
- Provide accessibility statement
- Designate accessibility contact
Legal Review & Consultation:
- Identify legal counsel specializing in:
- Technology/SaaS law
- Privacy and data protection (GDPR, CCPA)
- Intellectual property (copyright, trademark)
- Canadian business law (if applicable)
- Schedule legal review of all documents before Phase Beta launch
- Budget for legal consultation costs
- Establish ongoing legal counsel relationship for future issues
Document Management:
- Create dedicated repository for all legal documents
- Implement version control for legal documents
- Set reminders for periodic legal review (annual)
- Document process for updating legal documents
- Train (or document) how to communicate legal changes to users
User Communication of Legal Terms:
- During account creation: Require acceptance of TOS and Privacy Policy
- Email notifications for material changes to TOS/Privacy Policy
- Clear links to legal documents in footer of every page
- Create “Legal” or “Policies” page aggregating all documents
- Use plain language summaries alongside legal documents (optional but user-friendly)
Risk Management:
- Identify legal risks specific to esoteric/divination services:
- Liability for user actions based on readings
- Misrepresentation of divination accuracy
- Vulnerable user protection (mental health considerations)
- Implement risk mitigation strategies:
- Clear disclaimers
- No medical/financial/legal advice claims
- Encourage professional help disclaimers
- Moderate AI Chatbot responses for harmful content
- Create incident response plan for legal issues
- Consider professional liability insurance
Timeline:
- Before Phase Beta launch (user accounts): Complete TOS, Privacy Policy, Refund Policy
- Before Premium Plan launch: Complete payment terms, refund policy details
- Before AI Chatbot launch: Enhanced disclaimers for AI-generated content
- Before Android App launch: EULA and app-specific legal terms
- Ongoing: Regular legal review and updates
Resources:
- Legal document templates (customize for AstroTarot):
- Termly, Iubenda, or similar policy generators (starting point, not substitute for legal review)
- Legal counsel referrals:
- Canadian tech law firms
- Online legal services for startups (LegalZoom, Rocket Lawyer)
- Compliance resources:
- GDPR official guidance
- CCPA official guidance
- COPPA guidelines
- PCI DSS documentation (via Stripe)
TODO: Consider adding these important PRD sections:
10. Risk Management & Mitigation
- Identify technical, business, legal, and operational risks
- Assess risk probability and impact
- Define mitigation strategies for each risk
- Assign risk owners and monitoring frequency
- Create risk register/matrix
11. Success Criteria & Launch Checklist
- Define specific success metrics for each phase launch
- Create pre-launch checklists (QA, legal, marketing, operations)
- Define rollback criteria and procedures
- Post-launch monitoring plan (first 24 hours, 7 days, 30 days)
- User feedback collection mechanisms
12. Support & Maintenance Plan
- Support channels and response time commitments
- Escalation procedures for critical issues
- Bug triage and prioritization process
- Regular maintenance schedule
- Documentation maintenance
- Community management guidelines
13. Change Management & Versioning
- Product versioning strategy
- Release notes process
- User communication for changes
- Deprecation policy for features/APIs
- Migration plans for breaking changes
14. Appendix: Glossary
- Define key terms and acronyms used throughout the PRD
- Esoteric/tarot terminology for non-expert readers
- Technical terms and concepts
- Business terminology
15. Appendix: References & Resources
- Cited sources and research
- Competitor URLs and documentation
- Technical documentation references
- Industry reports and market research
- Books, articles, and learning resources referenced
16. Document History & Change Log
- Version history of this PRD
- Major changes and updates
- Contributors (even if solo, track evolution)
- Review dates and approval status